本文来自微信公众号: 返朴 ,作者:李娟
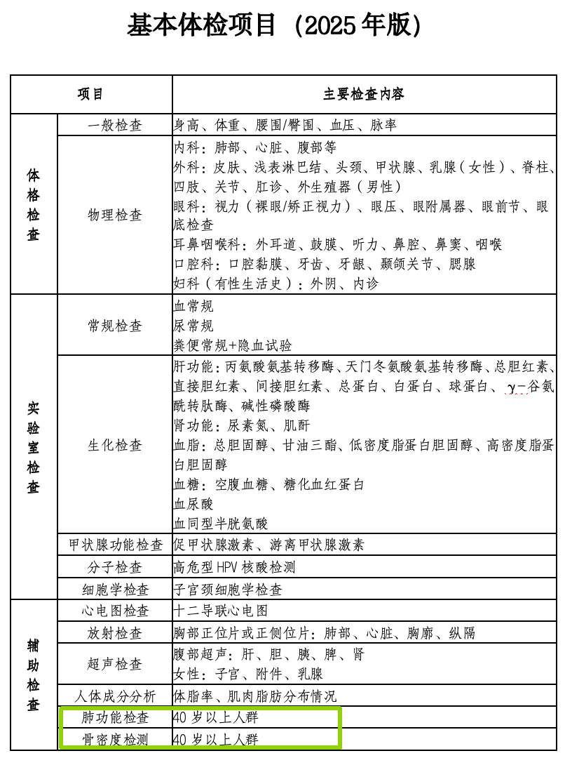
2025年11月4日,国家卫健委发布《成人健康体检项目推荐指引(2025年版)》,适用于个人或用人单位集体组织的健康体检。该指引为中年人群体检划下了新的“健康红线”——将肺功能检查和骨密度检测,列为40岁以上人群的“基本体检辅助检查项目”。这意味着两项检查从过去的可选变成了基础性指标,与血压、血糖一样成为中年健康管理的重要组成部分。
但如果对比国际经验,我们会发现,欧美国家并未以40岁为界线推行普查,甚至明确不建议无症状普通人群常规筛查肺功能和骨密度。为何中外会有如此大的政策差异呢?
下文通过查阅国外筛查指南,对比各国流行病学数据及医疗体系的差异,帮助读者更好地认识这一健康政策的分歧。

成人健康体检项目推荐指引(2025年版)
一
肺功能筛查:从“风险聚焦”到“基层普筛”的中外路径分歧
肺功能检测是国际上公认的诊断慢性阻塞性肺疾病(COPD,简称慢阻肺)、哮喘、肺纤维化等呼吸疾病的“金标准”,是评估肺部通气与气体交换能力的核心手段,其核心指标包括第一秒用力呼气量(FEV₁)、肺活量(FVC)及二者比值。近年多项研究已证实,肺功能下降不仅关乎呼吸系统健康,还与心血管疾病、代谢性疾病乃至全因死亡风险升高直接相关。
然而,在是否纳入常规体检的问题上,中外却走出了截然不同的路径。
美国:无症状人群筛查无净获益,高危群体精准定位
美国是慢阻肺高发国家之一,据美国预防服务工作组(USPSTF)报告,约6%的成年人确诊慢阻肺,慢性下呼吸道疾病长期位列全国主要死因,且不同族群间健康差距显著。尽管大量患者在出现明显症状前处于“未诊断”状态,但USPSTF仍给出“D级推荐”——明确反对对无症状成年人常规筛查慢阻肺。

图源:USPSTF网站
这一决策的核心依据是“获益证据缺失”。
USPSTF指出,肺功能检测虽是诊断慢阻肺的核心工具,但缺少证据显示对无症状人群开展普查能够降低患者死亡率、减少住院频次或显著改善生活质量。同时,现有药物干预的获益人群集中于症状较重或中度气流受限患者,对于普查发现的早期、轻症患者,药物或非药物干预的疗效尚无统一证据支撑。因此,美国将筛查范围严格限定于有长期吸烟史、职业粉尘/有害气体暴露史、已出现呼吸困难等呼吸道症状的高危人群,以及存在α-1抗胰蛋白酶缺陷等罕见遗传风险的群体。
英国:筛查工具存局限,推行“病例发现”精准施策
英国的慢阻肺流行病学数据同样严峻。数据显示,全英约有300万慢阻肺患者,其中200万未被确诊,未诊断率高达2/3;普通人群中未诊断慢阻肺的患病率为7.4%~8.4%,而长期吸烟者、职业暴露者等高危人群的患病率至18.9%~27.9%。英国的研究表明,在致病因素上,吸烟是首要诱因,80%~90%的病例由吸烟导致,且15%的吸烟者最终会发展为慢阻肺。
即便如此,英国国家卫生与临床优化研究所(NICE)和国家筛查委员会(UK NSC)仍不支持普通人群例行肺功能筛查,核心原因可归结为三点。
其一,筛查工具精准性不足:COPD诊断问卷易导致大量非患者接受不必要的后续检查;而以FEV₁/FEV₆<0.70为标准的肺功能筛查,不同研究的截断值差异显著,缺乏统一的筛查阈值,存在漏诊轻症患者的风险。
其二,干预效果证据薄弱:相关研究显示,肺功能检测并未显著提升戒烟率;同时,针对筛查检出的无症状/轻症患者,尚无专属药物疗效数据,现有治疗证据多适用于中度偏重症患者。
其三,健康获益不明确:无高质量随机对照试验(RCT)证实筛查可降低慢阻肺发病率和死亡率。后两点在美国的证据参考中也有清晰提及。
基于此,英国推行“病例发现”策略,即对因其他疾病就诊且伴随活动后气短、持续性咳嗽咳痰等呼吸道症状者,以及长期吸烟者、职业暴露者、有慢阻肺家族史等高危人群,进行针对性肺功能检测,实现医疗资源的精准投放。
中国:基层普筛落地,应对高疾病负担与本土风险
与欧美、日本形成鲜明对比的是,中国不仅将肺功能检查纳入40岁以上人群基本体检,还通过多项顶层政策推动其下沉至基层医疗机构。这一决策的背后,是我国严峻的呼吸疾病流行现状与独特的本土风险因素。
《中国常规肺功能检查基层指南(2024年)》显示,我国20岁以上人群哮喘患病率约为4.2%,40岁以上人群慢阻肺患病率高达13.7%,高于全球10%的平均水平,同时诊断率不足3%。更值得警惕的是,90%之多的患者早期无明显症状,却已出现持续性肺功能下降,疾病在“沉默”中持续进展,等到出现咳嗽、气短等典型症状时,往往已错过最佳干预时机。
此外,我国的本土风险因素也加剧了早筛需求:高吸烟率、空气污染(如PM2.5、臭氧)、室内油烟(尤其是农村地区生物质燃料使用)、职业粉尘暴露(如煤矿、建筑行业)等因素的普遍性,使得慢性呼吸病的发病风险显著高于欧美。
那么,在我国开展慢阻肺筛查,是否能带来明确的健康获益和经济收益呢?
2024年的一篇分析论文报道显示(参考文献4),在我国开展慢阻肺筛查最高可避免约8.1%的相关死亡和2.7%的急性加重事件。通过早期诊断与规范治疗,能有效延缓肺功能衰退速度,提升患者的质量调整生命年(QALY),防止患者滑向重度伤残。
首次确证人群慢阻肺病筛查在中国具有卫生经济获益的分析论文,被期刊选为封面文章。
慢阻肺筛查也能带来稳健的经济获益。该论文表明,筛查成本仅占总支出的不到2%,而通过减少高昂的急性加重和并发症管理费用(占总成本54%-64%),可实现医疗资源的优化配置,节约长期支出,是一项高性价比的公共卫生投入。
值得指出的是,通过提高筛查之后的诊断率与治疗率,减少患者流失,则能够进一步提升筛查的健康和经济获益。
从政策层面来看,《“健康中国2030”规划纲要》《中国防治慢性病中长期规划(2017—2025)》等文件均明确要求,将肺功能服务下沉至基层,推动社区卫生服务中心和乡镇卫生院配备便携肺功能检测设备等,为筛查的可操作性与落地可行性提供了保障。
由以上对比可知,中国与欧美在筛查政策上的差异,核心源于疾病流行特征、医疗体系基础、公共卫生需求的不同。
二
骨密度筛查:性别年龄分层下的中外策略差异
骨密度是衡量骨骼强度的核心客观指标,是诊断骨质疏松、预测脆性骨折风险的“金标准”。最常用的是双能X线吸收法(DXA),可精准测量腰椎、髋部等部位的骨密度。
事实上,骨密度的意义远超骨骼健康范畴。研究显示,骨密度下降还与绝经后激素紊乱、长期使用糖皮质激素、慢性肾病等相关,且与心血管疾病和全因死亡风险上升存在关联,反映人体代谢与内分泌状态。
在骨密度筛查的推行上,因人群特征、医疗资源及疾病负担的差异,中外的策略体系也有很大差异。
美国:女性优先筛查,男性证据不足
美国最新数据显示,超1230万人确诊骨质疏松,50岁以上人群骨质疏松患病率为12.6%,其中女性19.6%、男性4.4%,骨量减少人群占比更高,半数以上50岁以上人群存在骨折风险;每年新发脆性骨折超200万例,数量超过心梗、乳腺癌、前列腺癌新发病例总和,预计2040年新发骨折将增至320万例,相关医疗成本将从570亿美元升至950亿美元。同时,骨折发生率存在显著族群差异,非西班牙裔白人女性骨折风险最高,亚裔男性髋部骨折风险最低。
基于此,USPSTF给出分层化筛查建议:对65岁及以上女性推荐DXA骨密度检测(B级推荐);对绝经后且小于65岁的女性,先通过临床风险评估识别高危人群,再开展筛查;对于男性,因现有证据不足以评估筛查的获益与风险,未给出常规普查推荐。这一策略的核心是聚焦高风险群体,用最低的医疗成本降低骨折的绝对风险。

图源:美国预防服务工作组(USPSTF)网站
欧洲:资源受限,优先填补治疗缺口
欧洲骨质疏松疾病负担沉重。据SCOPE2021报告,欧盟及英、瑞等国约有3200万患者,年新发脆性骨折430万例,医疗开销超560亿欧元,且存在71%的治疗缺口,即多数符合治疗标准的高危女性未获规范治疗。
导致这一问题的原因包括DXA检测可及性低、医保报销受限、基层医生对骨折风险评估工具FRAX(由世界卫生组织推出的一款用于评估个体未来10年发生骨质疏松性骨折风险的专业工具,会综合年龄、性别、体重、既往骨折史、用药史等多种因素计算风险值,为是否进一步做骨密度检测提供参考)使用率不高等。
此外,欧洲多数国家不支持全民骨密度普查,核心原因有四:一是政策缺位,多数国家未将骨质疏松纳入国家健康优先项目,缺乏筛查预算与组织体系;二是数据薄弱,仅少数国家建有全国性骨折登记系统,相关骨折监测不足,无法评估普查成本效益;三是资源有限,DXA设备数量少、分布不均,检测等待时间长,不具备普查条件;四是治疗优先,各国更倾向于集中资源识别并治疗高危患者,破解“诊断后未治疗”的核心难题。
由此看来,欧美与中国的骨密度筛查政策差异鲜明:美国聚焦女性高危群体分层筛查,男性暂不推荐常规普查;欧洲因资源与政策限制不支持全民普查,优先填补治疗缺口;中国则直接将骨密度检测纳入40岁以上人群的基本体检项目。那么,同为东亚国家的日本,其相关政策又是怎样的呢?
日本:分级筛查体系,关注绝经后女性
日本ROAD研究显示,日本骨质疏松呈现显著的性别和年龄差异,50多岁女性骨质疏松患病率仅8.9%,80岁及以上飙升至49.0%;男性对应年龄段患病率为2.8%和7.4%,远低于女性。从疾病危害来看,2017年日本髋部骨折病例约19万例,且绝大多数为老年女性。2019年日本低骨密度相关骨折的伤残调整寿命年数达323094年,占全球总量的3.29%,位列全球第4,远超其人口规模的全球排名。
基于此,日本构建了分级骨密度筛查体系,适用人群为40岁及以上、无骨质疏松或脆性骨折病史的成年人,且排除继发性骨质疏松患者。筛查分为两级:一级筛查可通过社区或指定医疗机构开展,可选择外周双能X线、定量超声、FRAX风险评估工具中的任意一种,标准可因地制宜;二级筛查需在专业机构完成,通过中枢DXA测量腰椎或股骨近端骨密度,其诊断标准为骨密度低于青年成人均值的70%(对应WHO的T值-2.5)或存在脆性骨折史。
在人群策略上,对绝经后女性给出B级推荐(中等证据显示中度净获益),65岁及以上可直接启动二级筛查,65岁以下需先经一级筛查筛选;对绝经前女性和男性,因证据不足不建议常规筛查,仅对有骨折史、长期用类固醇、低体重等高危个体开展针对性检测。
中国:40岁起例行筛查,破解“一高三低”防控困境
中国将骨密度纳入40岁以上人群基本体检,是基于本土严峻的疾病现状与防控痛点。
全国流行病学调查数据显示,我国40岁以上人群低骨量流行率达40.9%,60岁以上升至47.5%,提示骨质疏松症的高风险人群基数巨大;50岁以上人群骨质疏松患病率为19.2%,其中女性32.1%、男性6.9%,65岁以上人群患病率进一步攀升至32.0%,女性更是突破50%,据此估算全国骨质疏松患者约9000万,女性占比超70%。
在骨折风险方面,40岁以上人群椎体骨折患病率男性为10.5%、女性为9.5%,60岁以上人群椎体骨折患病率男女均超17%。而骨质疏松性骨折的危害极大,患者1年内死亡率达20%、致残率50%,预计2035年我国主要骨质疏松性骨折医疗费用将达1320亿元,2050年将升至1630亿元。
更棘手的是,我国骨质疏松防控存在“一高三低”的困境:患病率高,但知晓率仅7.4%、诊断率仅6.4%、脆性骨折后治疗率仅30%。而且,在40-49岁骨质疏松症患者中,患病知晓率仅为0.9%。由于骨质疏松早期无明显症状,多数患者在出现椎体变形、身高缩短或脆性骨折时才被确诊,此时骨量流失已超30%,错失最佳干预时机。
为何40岁成为监测骨量、拦截流失的黄金窗口期?研究表明,40岁后,人体骨量进入自然流失阶段,年流失速率为0.5%-1%,女性绝经后流失速率增至2%-3%。一项2018年开展的覆盖我国11个省份的44个县(区)的骨质疏松症流行病学调查显示,在5728例40岁及以上绝经后女性,其骨质疏松症总体患病率为32.5%,相当于每3名该年龄段绝经后女性中就有1人受此疾病困扰。
在政策层面,《“健康中国2030”规划纲要》《中国防治慢性病中长期规划(2017-2025年)》明确将骨质疏松纳入重点防控慢病,要求基层配备骨密度检测设备。
2025年,一项在江苏农村进行的研究显示,使用便携式DXA筛查可在60岁以上的农村人群中识别出38.2%的骨质疏松患者(女性55.4%、男性18.0%)。研究同时证实,便携式设备筛查成本仅6.2元/每人,覆盖人群更广,且灵敏度达86.7%,在降低经济门槛的同时准确识别无症状患者。
2018年的全国调查数据显示,40-49岁男性骨质疏松率低于女性(2.2%vs 4.3%),但该年龄段男性低骨量率则稍高于女性(35.2%vs 32.8%),意味着该群体也是骨质疏松症的高风险人群。
二
指标异常后的科学干预:精准诊断、长期管理
综合来看,我国选择40岁以上人群基层普筛肺功能和骨密度,是高疾病负担和本土风险导向的应对策略,现有的基层体系和技术条件也为实现早期干预打下基础。而欧美则是高危优先、证据导向的策略,以避免资源浪费和无获益筛查。
对于公众而言,了解不同体检筛查政策背后的逻辑与证据局限,结合自身健康状况与风险因素,理性看待体检项目,或许是更具现实意义的选择。
若体检中发现肺功能或骨密度异常,可参照相关指南给出的规范医学诊断干预就医,以降低健康风险。
肺功能异常:戒烟为核心,多维度综合干预
发现肺功能指标异常后,首先需完善复查,包括肺功能复测(含支气管舒张试验),必要时结合胸部X光或低剂量CT排查病因,明确是慢阻肺、哮喘,还是其他呼吸道疾病。
干预措施中,戒烟是最核心且有效的手段,已有确凿证据表明,戒烟可显著减缓肺功能下降速度,同时降低心血管疾病的并发风险;此外,需规避职业粉尘、有害气体、雾霾、室内油烟等环境暴露。对于确诊慢阻肺或哮喘的患者,需在呼吸科医生指导下规范使用支气管扩张剂、吸入激素等药物,并同步管理心血管、代谢等并发症;肺康复训练(有氧运动+力量训练+呼吸肌训练)可有效提升患者运动耐力,改善生活质量。
骨密度异常:补营养强运动,高风险者药物干预
骨密度较低或有脆性骨折史者,需进一步排查椎体隐性骨折,并筛查甲状旁腺疾病、慢性肾病等继发性病因。

图源:原发性骨质疏松症诊疗指南(2022)
根据《原发性骨质疏松症诊疗指南(2022)》,生活方式干预上,需保证足量蛋白质、钙和维生素D的摄入,避免盲目大剂量补充;坚持每周3次以上的负重或力量训练,增强骨骼与肌肉强度,降低跌倒风险。对于高骨折风险者或已确诊骨质疏松的人群,可在医生指导下使用抗骨质疏松药物,并定期随访骨密度变化,动态调整治疗方案。
参考文献
[1]中华医学会等。中国常规肺功能检查基层指南(2024年)[J].中华全科医师杂志,2024.DOI:10.3760/cma.j.cn114798-20240618-00555
[2]中华医学会骨质疏松和骨矿盐疾病分会。原发性骨质疏松症诊疗指南(2022)[J].中国全科医学,2023,26(14):1671–1691.DOI:10.12114/j.issn.1007-9572.2023.0121.
[3]国家卫生健康委。中国骨质疏松症流行病学调查结果.https://ncncd.chinacdc.cn/gzdt_11943/202009/t20200920_220365.htm.
[4]Chen Q,Fan Y,Huang K,et al.Cost-effectiveness of population-based screening for chronic obstructive pulmonary disease in China:a simulation modeling study[J].Lancet Reg Health West Pac,2024,46:101065.Published 2024 Apr 29.DOI:10.1016/j.lanwpc.2024.101065.
[5]Zhao W,Wu Q,Liu Q,et al.Government-Implemented population osteoporosis screening in rural china:achieving universal coverage with portable DXA[J].BMC Geriatr,2025,25(1):815.Published 2025 Oct 27.DOI:10.12114/j.issn.1007-9572.2023.0121.
[6]US Preventive Services Task Force.Screening for Chronic Obstructive Pulmonary Disease:USPSTF Reaffirmation Recommendation Statement[J].JAMA,2022,327(18):1806–1811.
[7]US Preventive Services Task Force.Osteoporosis to Prevent Fractures:Screening Recommendation[EB/OL].2025 Feb 18.https://uspreventiveservicestaskforce.org/uspstf/recommendation/osteoporosis-screening.
[8]NICE.Osteoporosis:assessing the risk of fragility fracture(Clinical guideline CG146)[EB/OL].2012.https://www.nice.org.uk/guidance/cg146/chapter/Recommendations.
[9]Solutions for Public Health.Screening for chronic obstructive pulmonary disease(COPD)in the general adult population:External review against programme appraisal criteria for the UK National Screening Committee[R].Public Health England,2018.
[10]Kanis JA,Norton N,Harvey NC,et al.SCOPE 2021:a new scorecard for osteoporosis in Europe[J].Arch Osteoporos,2021,16(1):82.DOI:10.1007/s11657-020-00871-9.
[11]LeBoff MS,Greenspan SL,Insogna KL,et al.The clinician's guide to prevention and treatment of osteoporosis[J].Osteoporos Int,2022,33(10):2049–2102.DOI:10.1007/s00198-021-05900-y.
[12]Mukohara K,Miyazaki K,Mori H,et al.Screening for osteoporosis:A draft recommendation statement from the Japan Preventive Services Task Force.OSF Preprints.DOI:10.31219/osf.io/gwb6m_v2.
[13]Duong ML,Islam S,Rangarajan S,et al;PURE investigators.Mortality and cardiovascular and respiratory morbidity in individuals with impaired FEV₁(PURE):an international,community-based cohort study[J].Lancet Global Health,2019,7(5):e613–e623.
[14]Peng Y,Zhang Y,et al.Chronic obstructive pulmonary disease,lung function and risk of type 2 diabetes:systematic review and meta-analysis[J].BMJ Open Diabetes Research&Care,2020,8(1):e001062.
[15]Shi L,Yu X,Pang Q,et al.The associations between bone mineral density and long-term risks of cardiovascular disease,cancer,and all-cause mortality[J].Frontiers in Endocrinology,2022,13:938399.
