本文来自微信公众号: 星船知造 ,编辑:严大方,作者:星船知造
2015年,美国,密歇根州安娜堡。固态电池企业Sakti3迎来了一位英国豪客——
英国家电品牌戴森的创始人詹姆斯·戴森。他决定全资收购Sakti3。
很多人看不懂:一个卖吹风机和吸尘器的,买电池公司做什么?
对此,戴森爵士输出过一些洞见,时至今日,除了最后一条,全被证明颇有先见之明👇
●电车是未来。特斯拉已率先转身,传统巨头却还在装睡。
●电池技术已经遇到瓶颈。续航是大问题。
●想做好汽车,先搞定电池。
●电动汽车将成为戴森最大收入来源。其他的吹风机、吸尘器等等产品,相比之下,都将黯然失色。
之后四年里,戴森砸了至少5亿英镑在电动车项目上。
包括超过9000万美元收购Sakti3、约2亿英镑打造研发中心、重金搭建汽车工程师团队……2019年,戴森的造车项目在巨亏后被叫停。(“卖吹风机的也敢造车”的故事要到2025年由中国家电企业追觅再续上)
但某种程度上,戴森的固态电池项目活了下来。不过,要看怎么定义“活”。
一方面,相比死透了的造车,其电池研发始终没有叫停,比如Sakti3被整合进了戴森的内部研发体系。
但另一方面,戴森似乎不再死磕“固态(Solid State)”,近几年也鲜有关于电池实质进展的官方公告。
戴森收购Sakti3的五年后,2020年,丰田曾反复拍胸脯保证的“量产固态电池”跳票了。之后,该目标又被丰田推迟至2025年。后又被推迟至“2027-2028年”。
这一连续跳票行为,让固态电池本就脆弱的信用记录又添一笔逾期——“固态电池距离量产永远只有五年。
所以,到了2026年“甜甜圈疑云”上演时,大家已经淡定了很多——芬兰公司Donut Lab(“甜甜圈实验室”)在2026年年初CES展上发布了全球首款“可量产的全固态电池”。号称其电池能量密度能达到400Wh/kg、循环寿命长达10万次。
Donut Lab迅速遭到群嘲:欧洲电车产业破败不堪,北伏(Northvolt)破产、斯特兰蒂斯(Stellantis)业绩爆雷,凭什么你一个成立一年多的北欧小公司就能搞定中日韩锂电巨头都没搞定的事儿?
《星船知造》看来,戴森砸钱、丰田跳票、甜甜圈疑似碰瓷——其实都指向了一件事:
固态电池产业会继续充满戏剧感和未来感。
它一定是有搞头的。它足够好,不然人们不会如此前赴后继。
但固态电池的成本困境和材料学的艰难突破也被推至台前。难在良率、难在商用量产……需要同时在数个产业赛道冲刺。
2025年12月,固态电池首个国家标准——《电动汽车用固态电池第1部分:术语和分类》公开征求意见(以下简称“征求意见稿”)出炉。
目前该征求意见稿按电池单体内部离子传递方式分为液态、混合固液和固态电池——也就是说,我国将不再有“半固态电池”的说法。
中国锂电池生产规模全球领先,产业链布局完整。现在我们又制定了全球首个固态电池国标——固态电池的商业化落地和产业发展正在加速。
固态电池的十五年——目前为止,没有人离场,也尚未有人到站。
优势和关卡
固态电池好在两点。
一是相比传统的液态电池,固态电池能量密度更高、更安全、循环寿命长。
二是从液态到固态,也意味着从材料到设备——整个生产流程、供应链都要变。有望带动整个产业链的变革和新机遇。
传统锂电池由正极、负极、液态电解质和隔膜组成。
固态电池则采用固态电解质替代了液态电解质和隔膜:锂离子在固体电解质中迁移,实现电荷的存储和释放。电池内部结构更加紧凑。见下图👇

固态电池并非新技术,属于起了大早,赶了晚集——车规级应用直到近年才突破👇
●1831年,Michael Faraday发现了固体电解质硫化银和氟化铅,为固态离子学奠定了基础;
●1969年,全固态薄膜电池实现商业化,并成功用于心脏起搏器;
●1983年,日本东芝公司宣布开发了可实用的二次薄膜电池;
●1992年,美国橡树岭国家实验室研制出无机固态薄膜电解质LiPON;
●2019年,固态电池专利增长率为45%;
●2023年,具有潜力的固态电解质材料包含聚合物、硫化物和氧化物。
●2024年,重庆太蓝新能源公司成功研发并制造出全球首款符合车规标准的全固态锂金属电池。
●2024年10月,北京纯锂新能源科技公司投资建设的中国首条全固态锂电池量产线正式投产。
目前行业共识是,2027年是关键时间点:
比亚迪预计2027年左右启动全固态电池批量示范装车应用;
宁德时代目标2027年全固态电池小批量生产。
相较于传统的液态电池,固态电池优势有四:
一是安全性提升。
传统锂电池中,流淌着易燃的液态电解质。一旦遭遇碰撞、过热或短路,就可能泄漏、升温、起火。
固态电池做的第一件事,就是把易燃的“液体”抽走,换上一块固态电解质。固态电解质具有不可燃、无腐蚀、无挥发等特性,从源头减少风险。
固态电解质还能够抑制锂枝晶的生长。而在传统液态电池中,锂枝晶在充放电过程中可能会逐渐生长并刺穿隔膜,引发短路。
二是能量密度提高。
液态锂电池,能量密度在200-300Wh/kg之间。固态电池的理论上限,是400-600Wh/kg——这意味着,在相同体积下,续航可以翻倍。
为什么能翻倍?三个原因👇
1,内部结构更紧凑。在相同体积或重量下,可以容纳更多的活性物质,从而提高了能量密度。
2,可适配更高比容量的正负极材料。如硅基、锂金属负极等。以硅基负极为例,其理论容量高达3580mAh/g,远高于石墨负极的372mAh/g。这些高比容量材料的应用,为提升电池能量密度提供了有力支持。
3,固态电池电芯内部可实现先串联后封装,减少了封装材料的使用,进一步提高了电池能量密度。
目前产业界对全固态电池的目标都在500Wh/kg以上。续航焦虑也就不存在了。
第三个优势是循环寿命长。
液态电池用久了会衰老。一般1000-2000次充放电后,容量就开始明显下滑。
原因有二:液态电解质的分解问题、电极材料的结构退化。
固态电池避开了这两个坑。固态电解质不分解,界面更稳定,电极材料的结构也更“扛造”——就像硬邦邦的水泥路面比湿漉漉的土路更能承受车轮的碾压。
对于电动汽车来说,更长的循环寿命意味着电池更换的频率降低,从而降低了使用成本。
对于储能系统等其他应用领域,长循环寿命的固态电池也能够减少设备的维护和更换成本,提高系统的稳定性和可靠性。
最后是工作温度范围广。
液态电池更“娇气”。
工作温度范围相对较窄,一般在-20℃-60℃之间。
固态电池由于电解质是固体,没有挥发的顾虑,也不会因高温而分解。在吐鲁番的烈日下,它表现卓越;在漠河的寒夜里,它性能依旧。
比如武汉未来院郭新团队的固态电池,已经能做到-40℃到120℃正常工作——这意味着它可以在北极圈和沙漠腹地都照常工作。
这个能力,打开的是那些液态电池根本进不去的场景👇
●航空航天
●极地科考
●井下勘探。
基于上述明显优势,我国电车龙头企业都在积极布局固态电池,《星船知造》大致统计如下👇点击下图可放大。

不过,固态电池固然性感,还无法大面积商用。
成本是第一道坎。
固态电池采用全新的生产工艺,需要特殊的生产环境和设备。据统计,目前固态电池的制造成本是传统锂电池的3-5倍。即便实现量产,短期内也难以降低到可接受的价格区间。
同时对充电设施的要求更高。以目前宣传的5分钟充满1000公里续航为例,需要的充电功率高达1200千瓦。即便采用800伏高压系统,充电电流也需要1000安以上。这种电流强度,普通家用线路根本无法承受,甚至可能电网造成冲击。现有充电桩更是难以满足如此高功率的需求。
其次是界面阻抗大、离子导电性差。
现在的液体锂电池的液体电解质和电极之间是液-固接触——液体能自动浸润、贴合。
而固态电池的固体电解质和电极之间是固-固接触——可以想象两块坚硬的物质贴在一起,再紧也有缝隙。就会出现界面阻抗大的问题,从而引发导电性不佳,导致电池充放电效率和循环寿命降低。
这和固体电解质不活跃的特性息息相关,这一难题需要通过材料改性,比如添加界面缓冲层等。
固体电解质的离子导电性也需要优化,尤其是温室性能很不稳定,液体电解质虽然可能会漏液和短路,但它的温室性能相对稳定。
三是制造工艺尚未标准化。
任何一个行业,在发展之初往往都是杂乱无章的,只有经过优胜劣汰之后,才会慢慢形成标准化。
固态电池作为一个新事物,目前各大品牌之间并不兼容。反观现在的液体锂电池,最大的两个生产厂商是宁德时代和比亚迪(弗迪),已经形成了产业链和标准化,而固态电池还有很长的路要走。
四是散热、环保、安全(如硫化物毒性)等问题没彻底解决👇
1,电池衰减机制还需验证。
动力电池是会衰减的,固态电池也不例外,虽然在实验室测试阶段显示:循环充电6000次后,电池容量仍然可以保持在80%,但是在实际应用中的电池衰减度还需进一步验证。
2,散热问题。
高功率快充会产生大量热量,固态电池的散热难度比传统锂电池更大。按照业内新能源汽车工程师的说法,还没有找到既经济又高效的散热解决方案。
3,环保。
传统锂电池的回收体系经过多年发展已经相对成熟,但固态电池采用了全新的材料体系,现有回收技术可能难以适用。等等。
综上,固态电池的优点,都是真的。但成本下不来、工艺搞不定,也是真的。
短期内,固态电池想要量产并全面取代液态电池,并不现实。
产业路线
液态锂电池仍然是目前及未来几年的绝对主流。根据EVTANK数据,预计2030年出货量高达5000GW。点击下图可放大👇

上图中👆2025E~2030E的数据为预测值,其中2026-2029年增速维持在20-25%区间,5年复合增长率(CAGR)约为22%。
但固态电池一旦能规模化落地,也意味着整个产业链的重构。
比如现在的液态电池生产线不完全适用了,下游的应用场景也会扩展,因为固态电池更安全,能在航空航天等领域有更多应用。
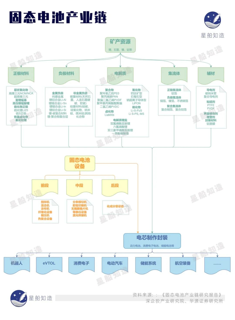
固态电池产业链点击下图,可放大👇
●固态电池上游包括矿产、基础材料、产线设备。●中游为电芯封装和制造。●下游为新能源汽车、消费电子、eVTOL(电动垂直起降飞行器)、航空装备、机器人等应用领域。

目前全球涉及到固态电池研究的主流路线有三条——它们像三条并行的隧道,各自向山腹掘进,谁先见到光,尚未可知。
《星船知造》看来,就如当年的液晶与等离子之争,各有拥趸,各有利弊,胜负未分。
氧化物路线:
2024年,我国聚合物和氧化物电解质出货量占比超过98%。从这一角度看,可认为这一路线是中国企业的主攻方向。
它的核心优势是机械稳定性好——像一块烧成的陶瓷,坚硬、致密、结构稳定。
但代价是工艺极其复杂。还是如同烧陶瓷一般,绝不是简单烧一烧就完工了,需要精准控制温度,还得保证成品不裂不碎。
这是一条“慢工出细活”的路线。
硫化物路线:
日韩厂商偏爱这一路线,优势是电导率高、性能优异,但技术难度大,还存在硫化物泄漏有毒气体的风险。
打个比方,固态电池如果破损不能用了,可能会有硫化物泄露出来,显然这会让用户胆战心惊。
聚合物路线:
欧美部分企业(尤其是那些说能短期量产的)采用的是这一方案,兼容目前的制造工艺,成本较低。
但问题是:潜力有限。聚合物的稳定性一般,长期循环后的性能衰减比另外两条路线明显。
如果说硫化物是“长跑冠军”的种子选手,氧化物是“稳扎稳打”的实力派,那聚合物更像一个短跑选手:起跑快,但跑不远。
简言之,在当前的技术条件下,以上的这三条路线并没有哪一条占据了绝对优势,各据所长。
此前,也由于各大厂家对固态电池也没有形成统一的行业标准,就在客观上造成了某些企业的“伪全固态”电池可以鱼龙混杂,混淆视听。
2025年5月,分水岭出现了。
中国汽车工程学会正式发布《全固态电池判定方法》(T/CSAE 434-2025),该标准首次明确了“全固态电池”定义,要求离子传递完全通过固体电解质实现,与混合固液电解质电池形成严格技术分界。
三种路线中,根据EVTank的预测,到2030年,硫化物电解质的出货量占比将达到29.5%,而在全固态电池领域,它的市场份额会进一步攀升至65%。
但谁能笑到最后,没人能打包票。只是标准已经立下,赛道已经画好。
在固态电池产业长跑中,决定胜负的还有正负级材料。
目前业内较多认为,富锂锰基是下一代固态电池的理想正极。只是目前仍受限于电压衰减等问题,处在研发攻关阶段。
负极则集中于硅基负极。Evtank数据显示👇
2024年全球硅基负极出货量4万吨、
预计2025年超过7万吨、
2030年达到60万吨。
总之,固态电池的产业化,首先将是新材料的产业化。
巨头的选择
那么,在目前固态电池的技术路线尚无定论的情况下,它一定会是新能源车用电池的终极解决方案吗?
从当前各大车企和电池巨头释放的信号来看,固态电池最有可能替代液态电池——在现有的技术图谱上,它是离完美电池最近的那张。
宁德时代、比亚迪、丰田这三家大厂在固态电池领域内的行动,正印证着这个逐步替代的过程。
《星船知造》之所以选择上述三家大厂,是因为这三家恰好代表了固态电池竞赛中三张不同的底牌👇
宁德时代,全球动力电池与储能电池毋庸置疑的双料冠军。2025年其全球动力电池市占率接近40%(每卖出10辆电动车,近4辆用了宁德时代的电池)。
某种意义上,宁德时代可以等,可以观察,可以在技术路线更为明朗后再全力押注——因为它有液态电池这条超级护城河,足够宽,足够深。
比亚迪,垂直整合的巨头。比亚迪的特点是“自产自用+外供”,也是全球第二大锂电池制造商,刀片电池(磷酸铁锂)的技术标杆。
在“电池+整车”的闭环赛道上,无出其右者。这意味着,它的固态电池只要做到“能用”,就可以自己装车验证——这种“研产销一体”的速度,是其他玩家羡慕不来的优势。
至于丰田,是的,它在量产时间表上反复跳票。
但跳票不代表掉队。
截至2026年初,丰田依然是全球手握固态电池专利最多的车企(丰田走的是硫化物路线)。更重要的是,它仍然是全球销量第一的汽车制造商——这意味着,无论谁最终卷赢固态电池,丰田都是绕不开的合作方和应用方。
它仍然是最有资格定价的企业之一。
从三家动作看,2027年是固态电池赛道上一个越来越清晰的时间锚点。
据宁德时代发布的信息,其固态电池有望在2027年实现小批量生产。不过,要大批量生产,可能等到2028年。这或许并非纯粹是技术上的原因,宁德时代在固态电池上有着足够的技术投入和储备,相信真正的理由,可能是市场和成本方面的。
宁德时代、清陶能源等多家企业都将2027年定为全固态电池小批量生产或整车交付的时间窗口;
国轩高科与亿纬锂能分别规划了2030年与2028年的远期量产节点;
其实,从技术角度看,宁德时代固态电池的性能已经相当不错👇
能量密度——宁德时代固态电池的能量密度为450wh/kg,几乎是三元锂电池的两倍。
以小米SU7所搭载的宁德时代的三元锂(麒麟)电池为例,它的CLTC纯电续航里程为800km,如果换成同体积的固态电池,它的CLTC纯电续航里程就近乎1600km了。
低温衰减问题——在-30℃的低温气候下,续航只掉20%,而传统电池要掉40%。如果它的纯电续航里程是1600km的话,在极度严寒地区,纯电续航里程就变成1280km。
同时宁德时代固态电池的充电效率更高,快充10分钟能跑2000km。当然,并不是说实际情况下它的纯电续航里程就是2000km,但数值已经比较接近了。
性能这么能打,为什么不急着冲?
众所周知,有别于其他企业,作为全球动力电池霸主,宁德时代在三元锂电池和磷酸铁锂电池方面的投入都相当巨大,如果市场短时间内全面切换到固态电池,可能会对宁德时代现有的电池格局形成巨大的冲击。
而短时间内,固态电池的成本达不到消费者的预期,明显高于市场能接受的价格(相较于现在的车价,除非政府届时会推出足够的补贴),或许也是宁德时代没有急于推出的原因。
比亚迪的打法,和宁德时代又不一样。
其首款全固态电池已经在2025年装车海豹EV。其中有两组数据值得重视:
一是固态电池的能量密度为400Wh/kg,虽然比宁德时代的450Wh/kg略低,但仍然超过当下主流液态电池。
二是12分钟能够补能1500公里。
更关键的是价格。
比亚迪官方给出的目标是:2030年实现“液固同价”。这意味着未来消费者不用为“下一代电池技术”支付溢价。比亚迪靠的,就是它的独门武器——垂直整合。
电池自己造,车自己卖,研发、验证、装车、迭代全部在同一个闭环里完成。
至于丰田,又是另一个版本。
《星船知造》综合海外媒体报道,如无意外,丰田的固态电池将在2026年投产。2027或2028年产能将逐步增加,2030年之后才开始大规模生产。
丰田目前手里掌握着多项固态电池专利,主攻硫化物电解质体系;而另一巨头松下垄断了氧化物电解质薄膜技术。合计来看,日本现下约拥有1.3万项固态电池的专利。
但专利多,不代表量产顺。硫化物路线的技术难度本就最高,对生产环境的要求也最苛刻。据业内人士测算,搭载丰田固态电池的整车售价,预计要比中国自产的新能源车贵上10到20倍。看起来离普通消费者还有很远的距离。
尾声
固态电池并非唯一的答案。
它的成功有前提——特别是在三到五年内,其成本等短板如果没能落在一个市场和政府可以共同接受的合理区间之中,就或许只是昙花一现的资本盛宴。
首当其冲的还是“钱”的问题,至少在现阶段如此。之所以各大厂家把量产时间表定在2027、2028甚至2030——总之都需要等一段时间才量产,就是等着在技术、材料和供应链上找到更好、成本也更低的解决方案。
其次是安全和环保问题,就如曾毓群所说,固态电池如果在车祸中破裂,硫化物方案中的泄漏物可能与氧气发生反应,产生有毒气体。
除此之外,就目前而言,新能源汽车报废后,无论是现在的液态电池,还是量产中的固态电池,都还没有彻底解决废旧电池拆解过程中不污染环境的问题。
最后是新电池品种的崛起,比如以下两种👇
凝聚态电池:相比固态电池,它的能量密度更高,未来有望应用在高端电动车领域。如果说固态电池是电池行业的未来希望,那凝聚态电池就是悄悄成长起来的“下一代黑马”。
钠离子电池:这一方案在低成本、安全性方面有天然优势,已经开始产业化,甚至可能先一步替代部分市场上的锂电池。特别是在储能领域,优势明显。
回到最初的问题,固态电池会是液态电池的终结者吗?
答案是:有可能,但不是必然。
固态电池气质复杂,既充满希望,又饱经嘲讽。如果从2010年丰田的“固态电池有望在5年内商业化”算起——实际上,“我们离固态电池永远只有5年”这句调侃之言,都已经超过十岁了。
能解决续航短、衰减快、碰撞自燃这些液态电池的原罪,这固态电池的价值。但要真正取代液态电池,需要新材料、新设备、新回收体系的齐头并进,以及足够耐心的政策支持。
目前看,2027年,是一个值得期待的关键节点。
主要参考资料:
[1]重磅!固态电池“标尺”来了,首个国家标准出炉,门槛大幅提升.证券时报
[2]全球积极布局,固态持续推进——固态电池系列报告.甬兴证券
[3]工信部倡导突破全固态电池技术,从材料端来看固态电池产业链变革与未来走向.华源证券
本文基于访谈及公开资料写作,不构成任何投资建议
