本文来自微信公众号:南七道,作者:南七道,头图来自:AI生成
“AI情色工厂”的幽灵,正在互联网社交媒体疯狂蔓延。
它一边生产出各种完美无瑕的美女和人设,一边残酷地收割欲望与钱包。当我们探讨AI的未来和商业模式时,大多数人想到的是效率与进化,但对于在菲律宾帕赛市等地的诈骗团伙来说,AI是有史以来最完美的“美女制造器”和“钱包收割机”。
一、AI批量制造完美女神

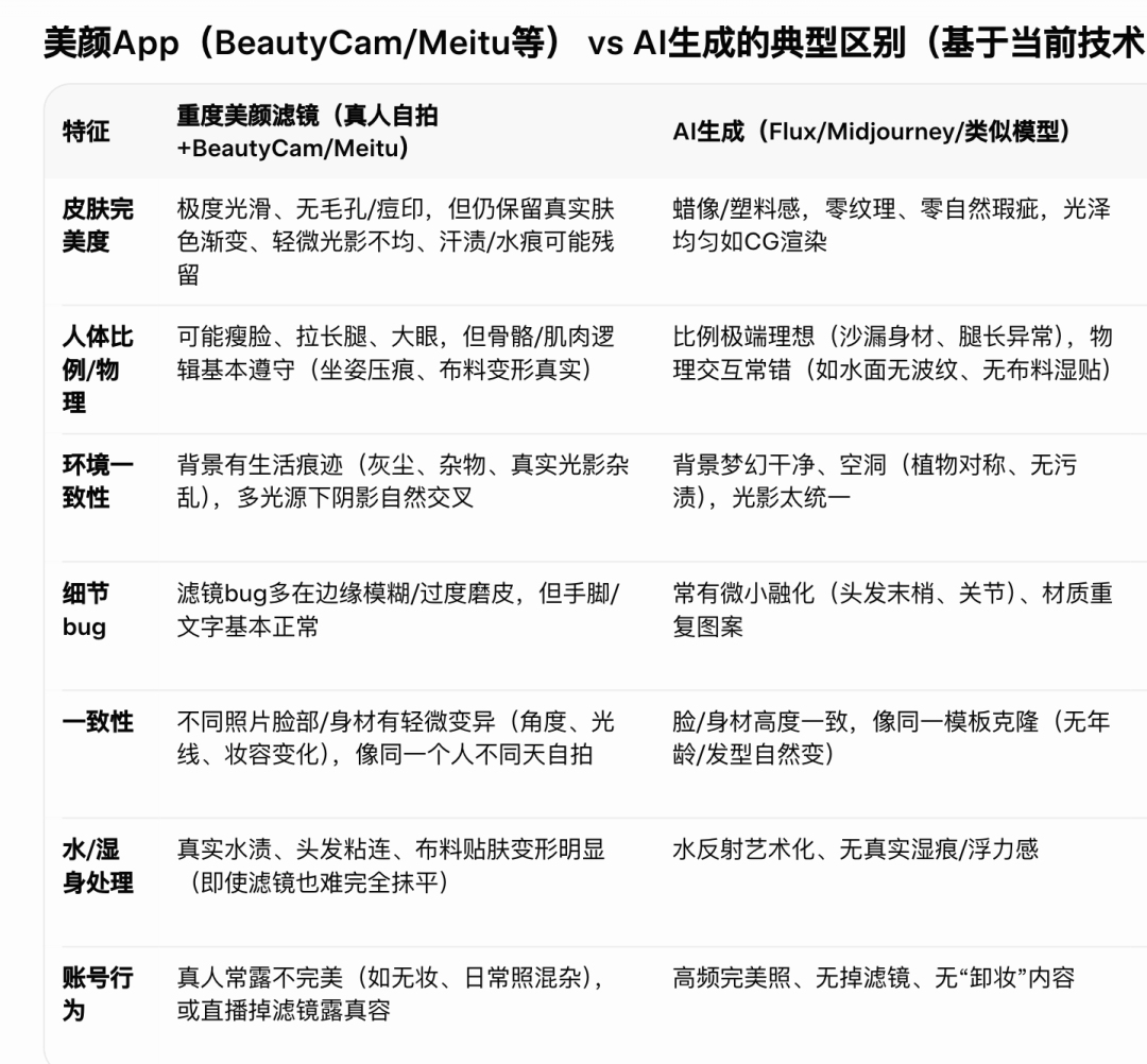
Grok对美颜照和AI照的对比
过去,诈骗者一直受到生产效率、真实性等局限,导致诈骗对象和成功概率有限。而现在的AI技术,让“美女”可以量产,情色成了工厂流水生产线。
诈骗团伙利用Stable Diffusion、Midjourney等扩散模型,不再需要费力去盗取真人的生活照,只需简单输入“性感、高跟鞋、长发、车内、34岁”等关键词,几秒钟内,一个从皮肤纹理到眼神、服饰,都无懈可击的“女神”便诞生了。
AI情色工厂核心依赖的是深度学习中的扩散模型(Diffusion Models)。它并非简单的图像拼接,而是通过在海量真实人类照片,学习“美”的概率分布。算法将图片噪声化,再一步步“去噪”还原。LORA模型(低秩自适应模型)甚至可以精准控制虚拟人的发丝颤动、瞳孔缩放以及皮肤表层的微血管分布。
AI生成的美女,她们扮演着各种角色:金融行业女强人,孤独寂寞的家庭主妇,追求自由的背包客,她们的社交动态,充满了精致或烟火气,每一张照片都表达渴望社交。
最可怕的是大语言模型(LLM)的接入,它赋予了这些美女们“大脑”。这些模型被喂养了数以万计的社交账号的内容、心理学教材、往期成功的诈骗话术。一方面在社交账号上,每天自动根据美女的设定的身份,生成和发布不同的内容,生动形象地展示她的人设。另一方面,在受害者添加社交账号后,比如微信或telegram,自动聊天,使其能够通过自然语言处理(NLP)技术,敏锐地捕捉受害者文字中的情绪波动。
通过情感计算,识别出你的脆弱点,瞬间生成一段符合你心理期待的安抚文字。这不再是人与人的对话,而是一个AI黑产大脑,在扫描你人性中的每一处漏洞。
最后要么是诱导受害者下载病毒软件,裸聊勒索。要么是假装恋爱,最后骗取大额转账。这一场关于情感和金钱的大绞杀。一般人根本无处可逃。
二、诈骗门槛无限拉低
据媒体报道,某地一位姓陈的工程师,在社交平台上结识了一名自称在香港从事艺术设计的女子。对方不仅拥有令人惊艳的容貌,更在日常交流中表现出了极高的情绪价值。日常发来的关怀的语音,还带有细微的呼吸声和特定的方言尾音。为了打消陈先生的疑虑,对方多次发起视频通话。视频中的女子交流和动作极为自然,毫无破绽。
在长达三个月里,陈先生深信不疑:“她跟我视频,有说有笑,背景里还有香港的夜景。那种真实感是无法抗拒的。”陈先生在对方“共同经营理财账户”的诱导下,先后分20余次,转账280万元。直到对方销声匿迹,报警后才恍然大悟。这背后利用的就是语音克隆技术(TTS),和Deepfake(深度伪造)实时换脸技术。
据国家反诈中心及相关媒体的数据显示,利用AI技术实施的诈骗案件,在近两年的电信诈骗中占比显著提升。AI虚假人像带动的“虚假恋爱”案件,涉案金额年均增长超过40%。
一份来自网络安全机构的调研报告指出,目前黑产市场已经形成了完整的AI素材产业链:一套包含数千张同一虚拟人物,不同生活场景的照片、视频以及配套的AI变声包,在暗网上的售价仅为几百元。
这意味着,诈骗的门槛被无限拉低,而成功的概率暴涨。那些被骗去钱财的受害者,不仅面临巨大的经济亏空,更要承受深重的心理阉割。受害者在得知真相后产生的羞耻感,远超丧失金钱带来的痛苦。
三、AI色情工厂形成生态
这种“工业化”的收割模式之所以高效,因为它精准地利用了现代人的孤独。在算法的推荐机制下,骗子可以轻易筛选出那些高净值、低社交、情感匮乏的目标群体。
AI美女不再是一个固定的形象,进化成一种定制化的情感供应,可以根据受害者喜好随时调整。当一个老实人或者充满欲望的人,与一个集成了千万级审美大数据、且不需要睡觉和休息的算法博弈时,胜负已经注定。
这种AI色情工厂正在形成一种“生态”。从AI生成引流、到自动化话术脚本配合、再到实时换脸视频诈骗,每一个环节都在去人工化。一个人可以同时操控上百个社交账号,所有的聊天话术由大语言模型实时生成,能够自动识别受害者的情绪状态,并给出最具诱惑力的回应。在AI制造的美丽和温柔面前,许多人的理智依然会被瞬间瓦解。
我们生活在一个真实与虚幻界限日益模糊的世界。屏幕上看到的脸、听到的声音、感受到的温情,都可能是虚构的产物时,整个社会的交流和信任成本将变高。一边是诈骗分子的狂欢,一边是人类真实情感被消解。AI情色工厂的流水线永不停工。如果AI色情工厂进一步泛滥,那是对人类社会信任根基的动摇。
在AI时代,从天而降的网络艳遇,大概率不是爱情,而是精准猎杀。
本文来自微信公众号:南七道,作者:南七道
