本文来自微信公众号: 时代周报 ,编辑:卢泳志,作者:王苗苗
卢泳志,原文标题:《9000万股卖1.25亿元,北部湾财险第一大股东生变!去年净利增42.26%》
一场股权变局,正在北部湾财产保险股份有限公司(下称“北部湾财险”)上演。
4月7日,广西金融监管局同意北部湾财险变更股东,同意广西投资集团金融控股有限公司(下称“广投金控”)分别受让广西金融投资集团有限公司(下称“广西金融投资集团”)、广西长江天成投资集团有限公司(下称“长江天成”)持有的该公司3亿股股份、1.4595亿股股份。
受让后,广投金控持股比例达29.73%,跃升为北部湾财险第一大股东;长江天成的持股比例降至0.27%;广西金融投资集团不再持股。值得注意的是,广西金融投资集团为广投金控大股东,持股73.69%。
值得一提的是,4月8日,阿里资产拍卖平台显示,第五大股东广西平铝集团有限公司(下称“广西平铝集团”)所持全部9000万股股权(占总股本6%)正以合计1.25亿元的价格拆分变卖,此前两轮司法拍卖均已流拍。若顺利找到接盘方,广西平铝集团将彻底退出股东行列。
最新偿付能力报告显示,2025年,北部湾财险实现保险业务收入39.90亿元,同比增长3.91%;净利润8688.85万元,同比增长42.26%。截至2025年末,其总资产为71.44亿元,核心偿付能力充足率为173.57%,综合偿付能力充足率为281.75%。
时代周报记者就上述股权变更事宜联系北部湾财险,截至发稿,未获回复。

广投金控持股29.73%成第一大股东
北部湾财险的此番股权变动,本质上是广西国资体系内部的一次整合重组。
广投金控受让的两笔股权来源不同:3亿股来自广西金融投资集团,1.4595亿股来自长江天成。企查查显示,广西金融投资集团持有广投金控73.69%的股权。此次受让完成后,广投金控以29.73%的持股比例成为第一大股东,广西金融投资集团不再直接持有北部湾财险股份,长江天成则仅余405万股、持股比例降至0.27%。
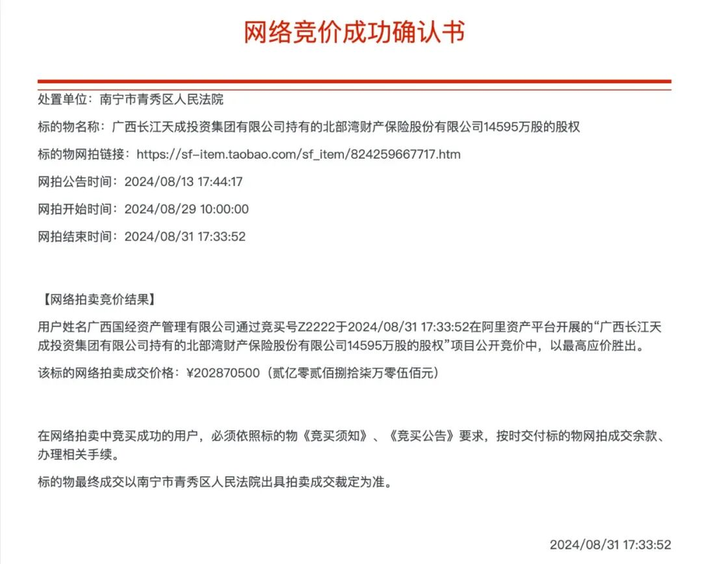
值得注意的是,本次广投金控受让的长江天成所持北部湾财险1.4595亿股股权(占总股本9.73%),曾于2024年3月、5月两次登上拍卖台。在历经两次流拍后,于2024年8月在变卖环节,由广西国经资产管理有限公司以2.03亿元竞得,但该笔交易至今未获监管批准。

△图源:阿里资产拍卖平台
除此之外,今年4月8日,阿里资产拍卖平台显示,北部湾财险第五大股东广西平铝集团所持全部9000万股股权正在拆分变卖:5400万股变卖价7506万元,3600万股变卖价5004万元,合计1.25亿元。若顺利找到接盘方,广西平铝集团将彻底退出股东行列。

△图源:阿里资产拍卖平台
此前,上述两笔股权曾分别于2025年12月27日、2026年1月22日两次登上拍卖台,均以0人报名、无人出价收场。据悉,该笔拍卖源于广西平铝集团涉及的一桩合同纠纷案,因需清偿3.55亿元债务,其所持北部湾财险股权被列为执行标的。
更早之前,2022年12月、2023年6月,第五大股东武钢集团有限公司曾两度挂牌转让所持北部湾财险全部3000万股股权(占总股本的2%),亦未能寻得接盘方。
2025年净利润同比增长42.26%
与股权拍卖市场的寒意形成对比的是,北部湾财险2025年的业绩可圈可点。
最新披露的偿付能力报告显示,2025年,该公司全年实现保险业务收入39.90亿元,同比增长3.91%;净利润8688.85万元,同比增长42.26%。
从业务结构来看,车险仍是北部湾财险的主力险种。2025年,该公司签单保费39.89亿元,其中,车险签单保费19.76亿元,占比49.54%,车均保费1337.09元。
截至2025年末,该公司总资产为71.44亿元,净资产13.45亿元;投资收益率3.87%,综合投资收益率7.24%;综合成本率100.90%,综合费用率26.11%,综合赔付率74.68%;核心偿付能力充足率为173.57%,综合偿付能力充足率为281.75%。
此外,北部湾财险内控问题值得关注。
2025年第4季度偿付能力报告显示,去年该公司各级机构共受到国家金融监管总局行政处罚2起,单位罚款90万元,个人罚款16万元,共计106万元。其违规行为主要为财务数据不真实、财务业务数据不真实、虚构保险中介业务套取手续费。
2026年2月,北部湾财险又因存在业务数据不真实、未按照规定使用经批准或者备案的保险条款费率等问题,被广西金融监管局罚款合计100万元。
人事层面,北部湾财险董事长一职曾空缺近九个月。直至2025年9月,林峰正式出任公司党委书记、董事长。
资料显示,林峰1974年8月出生,毕业于武汉大学国际经济与贸易专业,曾任中国银行广西区钦州分行副行长、行长,中国银行广西区贺州分行副行长、行长,中国银行广西区分行交易银行部总经理,广西金融投资集团有限公司副总经理,北部湾金融租赁有限公司董事长。
