本文来自微信公众号: 42号电波 ,作者:兰博,编辑:James,原文标题:《去年机器人马拉松前 3 名,一年后都怎么样了?今年冠军会是谁?》
这周末4月19日,2026人形机器人半程马拉松就要在北京亦庄开赛了,这也会是在春晚后,机器人又一次集中出现在大家视野当中。
机器人行业经过一年的快速发展,今年比赛的竞争明显更加激烈,毕竟光参赛队伍就从20支提升到了超过100支,而且还更强调无人遥控。
不过,去年机器人的能力普遍都还没有那么出色,能顺利完成比赛的队伍就已经算是相对优秀了。所以去年机器人马拉松的冠亚季军,在比赛过后都成为了流量担当。
冠军:北京人形机器人创新中心天工Ultra机器人,用时2小时40分42秒。
亚军:松延动力N2机器人,用时3小时37分50秒。
季军:卓益得行者二号机器人,用时4小时25分56秒。
那么一年过去了,曾经的机器人半马前三名,现在又有什么样的发展呢?

北京人形发力工业场景
作为去年机器人半马的冠军,北京人形机器人创新中心成立于2023年,其参加比赛的「天工Ultra」则是一个身高约180 cm的全尺寸人形机器人。站上领奖台后,这家公司受到了大家不少的关注。
在此之后不久,北京人形也发布了运动控制框架Tien Kung-Lab,将机器人马拉松的运控算法面向行业开源。
不过相比较机器人「小脑」方面的运控表现,近一年来北京人形的研发开始向「大脑」倾斜,和赛场上的跑步不同,机器人落地打工最需要的就是模型这样的「大脑」能力。
去年8月,在世界人形机器人运动会中,搭载「慧思开物」平台的天轶2.0机器人同时拿到了物料整理赛的冠军和亚军,这个平台,指向的就是机器人的干活能力。

在今年1月的CES上,「具身天工2.0」机器人也在展会现场自主分拣起了零件,干起了工厂里的活,这背后的能力主要是来自其慧思开物平台发布的跨本体VLA模型。
而具体在应用上,高危、高强度、重复性劳动这些场景也是他们目前落地的主要方向。
值得一提的是,北京人形在今年2月完成了一次超7亿元的首轮融资,这也是他们在去年夺冠后唯一一次融资,在补充完子弹后,自主能力还是后续的重点。
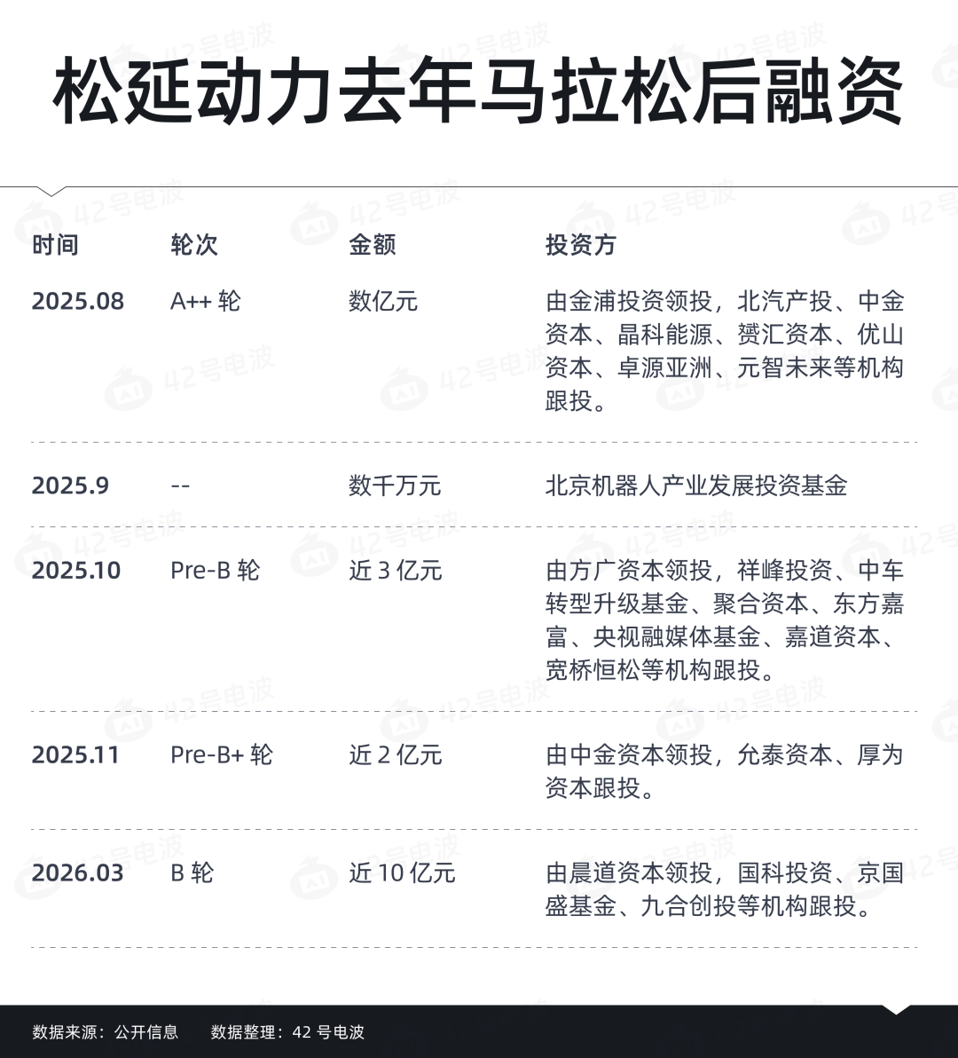
松延动力至少融了16亿元
去年机器人半马中,拿到第二名的是小型机器人N2,身高1.2米左右,来自成立于2023年的松延动力。
在收获亚军后,松延动力的发力点还是集中在了消费级的人形机器人上,这类机器人通常体型偏小,主要面向教育和家庭场景。
值得一提的是,在今年马年春晚上,他们也带着自家机器人上了节目,和蔡明、王天放一起表演了小品《奶奶的最爱》,小品中「奶奶蔡明」用机器人给自己带来情绪价值。
所以大体来看,松延动力的路线主要还是消费级的人形机器人,在机器人自主干活方面并没有太多信息发布。

不过在这条赛道上,松延动力的融资还是相对比较密集的,去年机器人半马到现在,融资金额至少有16亿元。消费级机器人的量产和落地,则是他们过去一年的重心。
卓益得推出仿生机器人
作为2025年机器人半马的季军,卓益得派出参赛的机器人「行者二号」,也是一款全尺寸人形机器人,身高为170 cm。
在去年比赛后,卓益得机器人选择的细分赛道仿生机器人倒是和大多数厂商不一样,这条路线主要是研发拟人化和有感情的人形机器人。
在今年1月底,这家公司推出了仿生具身智能机器人Moya,身高1.65米,体重约32 kg。在「像人」这方面,Moya采用环保硅胶材质表皮,具备温度调节功能,体温维持32到36℃,还可以模拟人类表情。
同时在价格方面,计划于2026年第四季度开启限量预售的Moya,首批50台定价区间达到了120万至150万元人民币。
而在推出Moya后不久,卓益得机器人也宣布完成了近亿元的Pre-A+轮融资。
总体来看,去年机器人半马的前三名,在过去一年中分别指向了不同的赛道,不管是进厂打工、消费场景,还是仿生陪伴,这些都属于具身智能领域不同的细分方向。
不过,如果把视角再往外拉一点,会发现除了参加公司的发展路径出现了变化,今年这届比赛的本身也在发生变化。
今年比赛变了哪些?
去年机器人马拉松参赛的队伍总共只有20支,总共完赛的也只有6队,而且更重要的是很多观众在不断吐槽参赛的很多机器人,更像是玩具,因为它们都是被遥控操作跑步的。
这也是去年一整年行业都在强调的问题,让机器人脱离遥控,变得更加自主。
所以今年的赛制也顺应着机器人行业的变化进行了改变,在约21公里的赛道上,分自主导航和遥控这些不同类别的赛队。其中,自主导航就是让机器人自主跑,考验机器人的传感导航能力,这类队伍有接近40%。

相应来看,机器人的身上也会被贴上自主、遥控等标签,观众在看到标签后,也会更直观地了解这款机器人在什么组别。
而官方也更加鼓励机器人选择自主赛跑,设定了1.2倍成绩加权系数,这种规则下,自主赛跑的机器人在最终成绩上会占有优势。
不过全自主并不意味着机器人全程不靠人类辅助,在更换电池、机器人摔倒、换备用机器人等场景下经过裁判确认后,工作人员可以下场干预。
但只要更换机器人的话,就需要进行罚时,也就是在最后的成绩上加一些花费时间,而在补给站换电池则不停表也不罚时。
值得一提的是,去年机器人半马中,宇树的G1机器人也在比赛中亮相赛跑,不过并不是宇树官方下场参加,而是客户使用宇树G1参加了比赛。
视频发布后,很多人都在说这次冠军没有悬念了,但比赛向来不到最后一刻,结果都还会有悬念,在一年来行业的快速发展下,机器人领域并不缺少高手,去年是天工Ultra,今年的冠军又会是谁?
