本文来自微信公众号: 海豚研究 ,作者:海豚君,头图来自:AI生成
在上篇《AI竞赛终局:电力说了算?》和《AI终极瓶颈:算力狂奔遇“超级电荒”,燃气轮机成幕后大Boss?》中,海豚君已明确:美国缺电并非短期供需失衡,而是AI算力爆发与能源、电网基建长期滞后形成的结构性矛盾。
电源端,重型燃气轮机凭借经济性、供电稳定性,成为AIDC数据中心理论发电“最优解”,但全球燃机“三巨头”产能已被现有订单排满至2028年。
而本篇海豚君的研究将聚焦在于:
1、燃气轮机产业链,谁是高价值赛道?
2、重型燃机“一机难求”卡住算力命脉,行业巨头如何破局?
以下是详细分析:
一、燃气轮机产业链,谁是高价值赛道?
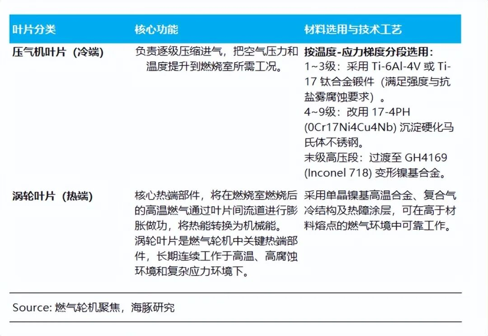
1)涡轮叶片:燃气轮机的“心脏”
从燃气轮机整体产业链来看,涡轮叶片是无可争议的“心脏”与“瓶颈”。作为整机中技术壁垒最高、价值量最大、供给最紧张的核心部件,其性能直接决定了燃机的效率与功率,而其稀缺的产能则直接锁死了下游主机的交付上限。
正如马斯克近期所指出的:“由于无法忍受美国电网长达12-18个月的并网延期,xAI转向采购天然气燃气轮机,却发现订单已排至2030年。而涡轮机中的叶片(Vanes and blades)才是真正的限制因素,因为铸造这些叶片是一个极其特殊且专业的工艺“。
在燃气轮机整机成本中,叶片(尤其是涡轮叶片)的价值占比高达约35%,显著高于压气机、燃烧室、控制系统等其他部件。同时,它也是整个产业链中附加值与毛利率双高的环节(涡轮叶片毛利率常年维持在40%以上)。
涡轮进口温度(TIT)是衡量燃机代际性能的核心参数。理论上,TIT每提升40℃,燃机热效率可提高约1.5%,输出功率增加约10%。涡轮叶片的耐温极限,直接划定了TIT的物理上限,是燃机实现性能突破的关键所在。



2)热端涡轮叶片壁垒极高:
燃机叶片分为冷端(压气机叶片)和热端(涡轮叶片)。最核心的涡轮叶片负责将燃烧后的高温燃气膨胀做功,转化为机械能。它需要在超过1400℃(接近甚至超过镍基合金熔点)、承受自重上万倍离心力且高腐蚀的极端环境下,稳定工作数万小时。这构成了极高的护城河:
a.材料的极限突破:必须采用单晶高温合金,并精准添加铼、铪等昂贵的稀有元素以提升耐高温和抗蠕变性能。目前,全球掌握单晶高温部件核心技术且具备有效产能的企业屈指可数。
b.制造工艺的巅峰挑战:制造过程涉及真空熔炼、单晶定向凝固、复杂空心冷却气道精密成型、气膜孔激光加工、热障涂层(TBC)喷涂等十余道极高难度工序,对尺寸公差和一致性要求达到微米级,良率控制是巨大挑战。
此外,为应对极强离心力,叶片需具备先进的空气动力学设计,在蜡模制造和组装阶段至今仍高度依赖熟练的高级技工。
c.试错与认证的漫长周期:从底层材料研发,到最终通过主机厂数万小时的严苛挂网测试,认证周期常以年计,试错成本极高。



3)极高的技术、资本与时间壁垒,导致全球高端涡轮叶片市场呈现出极高的集中度与刚性的供给约束
目前,全球涡轮叶片核心玩家极少,市场长期由美国两大寡头PCC(Precision Castparts Corp)和Howmet Aerospace(HWM)主导。两者合计占据全球高端涡轮叶片(尤其是单晶/定向凝固叶片)约70%-80%的市场份额,是GE、西门子、三菱等燃机主机厂的绝对主供应商。
面对当前由AI和数据中心等需求引爆的燃机市场,这两大叶片龙头的扩产意愿与实际能力均显不足。这种“供给僵硬”主要受制于以下三大结构性因素:
a.航空发动机对燃机产能的“结构性挤占”
面对下游燃机主机厂的激进修扩产规划,上游的叶片巨头(PCC、HWM)在资本开支上极为保守(例如,HWM资本开支占总收入比重常年维持在5%上下)。

这并非短视,而是其重资产商业模式下的理性决策:单价动辄数百万美元、用途单一的核心设备(如单晶炉)一旦闲置,将产生巨大的折旧损失。为规避需求波动带来的“牛鞭效应”风险,它们宁可牺牲部分增长,也绝不激进扩产。
在总产能池近乎固定的前提下,高价值订单必然挤占低价值订单的产能。航空发动机叶片正在全方位地“挤占”燃机叶片的产能,这源于两者根本性的优劣差异:
商业模式的确定性:航发叶片常绑定10-15年的长期协议(如为空客、波音及军机配套),为工厂提供了穿越周期的收入“压舱石”。而燃机叶片长协一般不超过7年,且受能源政策与项目投资周期影响更大,波动风险更高。
航发叶片规模效应和良率更高:航发叶片尺寸小,单一型号对应全球数千架飞机,批产订单量可达几十万片,能极致摊薄高昂的研发与模具成本。
且小尺寸叶片在铸造过程中受热更均匀,废品率显著低于大型燃机叶片。而重燃叶片尺寸巨大,在炉内稍有瑕疵便会整体报废,沉没成本极高。
因此对于PCC和HWM而言,将产能分配给“长协、量大利高”的航发叶片,是比生产“短约、量小易废”的燃机叶片更安全、更赚钱的商业选择。
2025年,HWM发动机业务板块实现收入43.20亿美元,同比稳健增长15.6%(增量达5.85亿美元)。其中,商业与国防航发贡献了45%的核心增量;而燃机领域虽贡献了32%的增量,但其增长主要源于产品涨价而非实质性的销量放大,侧面印证了燃机产能扩张极为受限。
同期,PCC 2025年收入同比仅增长4.6%,整体收入增速也呈现放缓态势。
在全球商用航空业疫后强劲复苏,以及欧美军用航空装备采购预算大幅增长的背景下,航发需求的高景气度将长期持续,燃机叶片的“产能让步”局面短期内难以逆转。



b.核心设备受限,扩产周期极其漫长
当前叶片产能的瓶颈并非基础金属原材料,而是高端机床与特种铸造设备的极度短缺。
高端叶片的核心铸造设备供应链极长。以定向/单晶真空感应熔炼炉为例,从向德国ALD等头部设备厂下达定制订单(设备交期约1.5年),到跨国海运、产线安装调试、工艺参数摸底,再到最终通过严苛的主机厂认证并实现批量合格品产出,整个产能爬坡周期长达3.5年以上。
c.深度绑定带来决策滞后
燃机热端叶片属于高度定制化部件,其气动设计与材料配方与主机厂的具体型号深度绑定,前端开发沉没成本极其高昂(主机厂需支付上千万元开模费及长期技术指导)。
因此,叶片厂的扩产决策严重依赖主机厂提前2-3年给出的明确需求指引与长协承诺。在2024年需求爆发前,全球供需平衡,叶片厂未收到大规模扩产“建议”,导致产能规划严重滞后于当前需求。
二、重型燃机“一机难求”卡住算力命脉,行业巨头如何破局?
从上述可看出,重燃行业扩产的实际节奏严重受制于上游核心零部件(特别是涡轮叶片)的产能瓶颈。头部厂商订单与产能的长期错配,为航改机、轻燃机、燃气内燃机和SOFC等交付周期更短的技术路线带来了明确的增长机遇。
在重型燃气轮机订单饱和、产能受限的情况下,AIDC的紧急用电需求大量外溢,形成了清晰的替代梯度:
在交付及建设周期上:重燃CCGT(3-5年)>航改机(1.5-3年)≈轻燃机(1-3年)>燃气内燃机(1-2年)>SOFC(90-120天)。
度电成本:SOFC>内燃机>航改/轻型燃气轮机>重燃CCGT;
发电稳定性:虽然所有路线均能提供高可靠性的基荷电力,但排序上重燃>轻型燃气轮机/航改燃>SOFC>燃气内燃机。

1)航改型燃气轮机市场(单机功率30-60MW):双寡头主导
近五年来,GEV与贝克休斯(BKR.O)在航改机市场占据绝对主导地位,合计份额高达63%。其余主要参与者包括:西门子能源(10%)、俄罗斯联合发动机公司(8%)、三菱重工(5%)。
航改机技术源于航空发动机,GEV和贝克休斯(其航改机技术源自原GE航空部门)凭借深厚的航空发动机底蕴(如GE的LM系列、贝克休斯的LM/LMS系列)建立了近乎垄断的优势,凸显了其极高的技术同源性和专利壁垒。
贝克休斯的产品线覆盖12.5MW至132MW,兼具航改机的高效率与Frame系列工业燃机的成熟性,广泛应用于油气田发电、区域供能及电力调峰。


2)轻型燃气轮机市场(单机功率5-50MW):一超多强
2024年,索拉(卡特彼勒子公司)在轻型燃机市场占据主导地位,份额高达48%。其绝对领先地位源于在油气领域数十年的深耕,轻型燃机是油气田、管道增压等工业驱动的核心设备。
索拉凭借极高的可靠性、全球化的服务网络以及与卡特彼勒渠道的协同,构建了强大的客户粘性。其他重要厂商包括西门子能源(25%)、曼恩能源解决方案(10%)等。

3)燃气内燃机:承接AIDC电力需求外溢的核心
a.燃气内燃机工作原理
燃气轮机与燃气内燃机(往复式发动机)的工作原理存在根本差异:前者基于布雷顿循环,通过燃气推动涡轮旋转发电;后者基于奥托循环,通过活塞往复运动发电(结构类似强化版的大型汽车发动机)。
在当前AIDC驱动的全球电力建设浪潮中,燃气内燃机(尤其是中速机)的战略角色发生了根本性转变。受制于重型燃气轮机产能的严重短缺(部分龙头排产已至2029年)与AIDC急速上电需求之间的巨大矛盾,燃气内燃机凭借模块化快速部署(交付时间快)、秒级负荷跟踪能力以及成熟的全球供应链,正迅速从传统的备用电源或热电联产角色,升级为AIDC核心的主电源和调峰电源选项。


b.高速机主打备用,中速机发力基荷
应用于AIDC的燃气内燃机主要分为两大技术阵营,其技术参数直接决定了各自的商业应用场景:
高速机(≥1000 rpm):灵活的备灾电源与新兴主电源方案
其特征是单机功率较小(1-5MW),具备秒级极速启停能力,初始投资(Capex)较低且部署快捷,但发电效率(约45-48%)低于燃气轮机。
历史上,高速机的基本盘是数据中心备灾电源(最广泛应用)、电网调峰及工业自备/热电联产(CHP)。如今,凭借建设周期短、投资友好、启停灵活的优势,正从“备用”角色快速转向数据中心主电源这一高增长市场,尤其适用于边缘计算节点及中小型分布式数据中心。对于大型AIDC,则需通过多台并联实现,对系统集成与控制要求较高。
中速机(250-1000 rpm):高经济性的基荷与主电源优选方案。
其特征在于单机功率较大(6-20MW),具备分钟级启动能力,核心优势是“极高的发电效率(48%-50%)”与良好的部分负荷性能。
在长期连续运行下,其度电成本(LCOE)相比高速机更具优势,已成为中型AIDC(50-400MW)的主电源优选方案,也可作为大型AIDC分期建设的主电源。
历史上,中速机主要应用于船舶动力(基本盘)、调峰电厂、分布式电网及工业热电联产等传统领域,利润空间有限。如今,乘北美AIDC电力缺口的东风,正成功切入海外数据中心这一高壁垒、高附加值的新兴市场。

c.市场竞争格局:细分赛道壁垒分明,呈现寡头垄断
在数据中心备灾电源及燃气发电领域,市场集中度极高,核心份额由少数全球工业巨头把控:
高速机:柴发与燃气双线寡头垄断。
在高速机领域,柴油发电机与燃气发电机市场均呈现高度集中的寡头格局。


柴发市场(备灾电源主力):由卡特彼勒(CAT)、康明斯(CMI)和MTU三大全球巨头主导,合计占据绝大部分市场份额,构成数据中心备灾电源的基本盘。
高速燃气机市场(主电源/调峰):在高速燃气发电机领域,卡特彼勒占据全球绝对领先优势(份额约55%),其次为INNIO(旗下颜巴赫)。在需求激增的北美AIDC市场,卡特彼勒的领先地位尤为突出,其已获的数据中心燃气发电项目在手订单超过8GW,远期可见订单潜力巨大(合作方规划合计超14GW)。
卡特彼勒发电业务在2025年表现强劲,收入同比增长32.5%。公司已制定明确的扩张战略:目标到2030年,发电业务收入较2024年实现翻倍以上增长。为支撑这一目标,公司正进行大规模产能投资,计划到2030年将燃气轮机产能提升至2024年的2.5倍,燃气发电机产能提升至2倍,合计对应约50GW的年发电设备供应能力。


中速燃气机市场:龙头卡位新兴主电源蓝海
中速机传统上应用于船舶、电站等领域,传统市场份额相对分散。当前,凭借其高发电效率(48%-50%)和更优的度电成本,正成为填补燃气轮机产能缺口、服务中型AIDC基荷需求的关键方案,成功切入高附加值的数据中心主电源赛道。
在这一新兴市场中,瓦锡兰(Wärtsilä)凭借先发优势已获GW级订单;同时,卡特彼勒、康明斯等巨头也利用其全产品线能力和客户关系强势入场,竞争格局初步形成。

4)SOFC:AIDC时代的“电力快充桩”,兼具交付时效与长期经济性
在北美数据中心供电系统的选择上,行业正经历从“寻求在运核电→新建重型燃气轮机→航改型燃气轮机/内燃机→部署新建SOFC”的阶梯式演进。这背后的核心驱动力,已从单纯的清洁能源诉求转变为对“极短交付周期(Time-to-Power)”的迫切需求。
传统在运核电因并网扩容遭遇监管阻力(如FERC否决相关协议),落地不确定性剧增;“气电”虽是理想的离网供电选择,但重型或小型燃机均面临长达2-3年的交付周期。相比之下,SOFC完美契合了当下AIDC(AI数据中心)的供需特征,其核心优势体现在以下三个方面:
a.交付周期极短,匹配AIDC建设节奏
在就地发电方案中,SOFC的部署速度具有压倒性优势。相较于重型燃机3年以上的交付周期,SOFC采用模块化设计,可实现“即插即用”。
根据Bloom Energy的数据,其50MW系统的交付周期在90天以内,100MW系统在120天以内。例如,在其为甲骨文(Oracle)数据中心供货的项目中,成功实现了90天内通电。
这种“以月为单位”的交付速度,完美解决了数据中心建设快、但传统电网并网慢的痛点。
b.经济性已逼近燃气发电,补贴加持下竞争力凸显,且规模降本路径清晰
以天然气为燃料的SOFC,其平准化度电成本(LCOE)在获得补贴后已具备显著的市场竞争力。
获得ITC补贴,直接降低初始投资:美国《通胀削减法案》(IRA)及后续法案将SOFC纳入投资税收抵免(ITC)范围。常规补贴额度为初始投资(Capex)的30%;若满足能源社区、本土生产等附加要求,补贴最高可达Capex的50%。这使得SOFC补贴后的单位造价从约5美元/W降至2.5-3.5美元/W,大幅拉近了与小型燃气轮机的投资差距。
低冗余配置与高效率,优化全生命周期成本:尽管初始投资较高,但SOFC通过以下两方面有效弥补了劣势。
低冗余需求:为实现99.9%的供电可靠性,满足100MW电力需求仅需配置109MW的SOFC系统,而燃气轮机需要130MW。更低的冗余要求减少了总装机容量,部分抵消了其较高的单位造价。
高效率与低运营成本:SOFC发电效率极高(55%-65%),且支持高利用小时数运行。其度电燃料成本显著低于燃气轮机,从而降低了全生命周期的运营成本。
在贴近商业运行的假设下(如天然气价格4美元/MMBtu,设备利用率86%,初始投资3.5美元/W-获得30%ITC补贴后水平),SOFC的LCOE测算值约为90美元/MWh,已与燃气轮机-航改机项目基本持平,这为其商业化应用提供了关键的经济性支撑。
燃料灵活性与明确的远期降本路径:
双燃料适配:此外,目前以绿氢为燃料的LCOE虽在150美元/MWh以上,尚不及商业化普及标准,但SOFC具备“双燃料”适配能力。未来待绿氢具备经济性后,可无缝切换为氢燃料,高度契合科技巨头的ESG减排叙事。
规模降本潜力仍大:基于电化学技术的规模化效应,SOFC降本潜力巨大。美国能源部固态能量转换联盟(SECA)对SOFC成本制定长期目标,目标到2025/2030年SOFC系统成本降低到900美元/kW以下。随着产能扩大和工艺进步,其经济性优势有望进一步扩大。

高效低排,契合科技巨头ESG目标:SOFC纯发电效率高达55%-65%,如果利用余热做冷热电联供,综合效率可超90%。即使现在烧天然气,碳排放也比传统机组低30%以上,且几乎没有废气污染。加上占地小、运行安静,是下一代绿色数据中心的理想电源。

技术原理与竞争格局:寻找“长寿命与低成本”的最佳平衡。
①原理本质:跨越卡诺循环的“直接发电”
SOFC本质上是一种跨越卡诺循环、将化学能直接转化为电能的发电装置。在650℃-950℃的高温环境下,氧离子穿过固体电解质,在阳极与燃料(如天然气或氢气)发生电化学反应输出电能。

系统架构:电堆(Stack)+辅助系统(BOP)。
一套完整的SOFC发电系统由“核心反应区”与“外围支持区”两大部分协同构成:
电堆(Stack):系统的“心脏”。
电堆是SOFC电化学反应发生的实际场所与核心部件。它由成百上千个单电池组装而成,直接决定了整套系统的发电功率、转化效率和使用寿命。
外围辅助系统(BOP,Balance of Plant):围绕着电堆的BOP有空气供给预热单元、燃料供给(重整)单元、尾气回收单元、电管理单元以及控制单元。

SOFC按支撑结构划分,主要分为电解质支撑型、电极支撑型(以阳极支撑为主)和金属支撑型三大类。不同路线的技术演进,本质上是在寻找“机械强度、运行温度与内阻”之间的最佳平衡:
a.电解质支撑型(ESC):高温稳定,工艺成熟(第一代)
该技术起源最早,采用较厚的电解质层来承担机械支撑作用,电极相对较薄。虽然其启动时间在几种技术中“最慢”,但优势在于机械性能好、结构稳定性高,且单电池的制备工艺相对简单。这种极其成熟、抗造的特性,使其非常适合作为长年不关机的“基荷发电”。
其劣势在于,较厚的电解质会显著增加欧姆阻抗。为了保证离子传导率,其工作温度必须极高(通常在850℃-1000℃),这对周边BOP辅机材料的耐高温性能提出了严苛要求。
代表企业:Bloom Energy。
b.电极支撑型(ASC/CSC):降温减阻,性能至上(第二代主流)
为突破第一代技术的高温局限,该路线将核心的电解质“薄膜化”,改用较厚的多孔阳极材料作为骨架。这一改进使其工作温度成功降至600℃-800℃,不仅大幅提升了发电功率密度,还允许系统采用更廉价的金属连接体材料。
其劣势在于,过厚的阳极容易导致传质限制(气体扩散不畅);且在频繁的启停或氧化还原气氛下,阳极材料容易发生体积膨胀,进而导致电堆破裂。
代表企业:Delphi、FuelCell Energy(阳极支撑);西门子-西屋(阴极支撑管型)。
c.金属支撑型(MSC):抗冷热冲击,前沿颠覆(第三代前沿)
作为公认的最前沿技术,MSC彻底抛弃了全陶瓷骨架,改用极其廉价、坚固的“不锈钢(多孔金属)”作为支撑体,将工作温度进一步降至500℃-600℃。
其核心优势在于极大地提升了系统的机械强度和抗热震能力,具备极快的启停速度,且底层材料和制造成本极低。
尽管MSC被视为终极的前沿路线,但目前仍处于跨越“规模化量产”和“长期寿命验证”的商业化瓶颈期。金属在高温下长期运行易发生氧化,且金属与陶瓷的热膨胀系数存在差异,长期热胀冷缩易导致涂层剥落。目前业内企业正在全力攻克这些长期衰减难题。
代表企业:Ceres Power(SteelCell技术)、潍柴动力。

市场格局呈现“一超多强”局面:
基数尚小,但正处于爆发前夜:目前全球SOFC市场规模整体较小,根据ID TechEx的数据,2024年全球SOFC市场规模仅10亿美元,但随着AIDC等新兴高耗能场景的激增,该赛道也正迎来高速成长期。
在工商业SOFC(固体氧化物燃料电池)的量产与系统集成领域,市场呈现“一超多强”的格局,由Bloom Energy(BE)绝对主导,同时多家厂商正通过技术授权与合作模式加速追赶:
绝对龙头:Bloom Energy(BE)。
Bloom Energy是全球SOFC商业化落地的绝对领导者。其市场份额高达60%-80%,占据垄断地位。
而其核心优势源于成熟稳定的技术与系统集成壁垒、成熟的量产能力、相比同行更快的交付速度(典型项目可在90-120天内完成部署),以及凭借先发优势构建的全面且稳固的客户生态。
而其客户已全面渗透AI生态系统,覆盖超大规模企业(如甲骨文/Oracle、AWS)、电力/燃气供应商(如美国电力公司/AEP,已签署累计约1GW订单)、新兴云厂商(如CoreWeave)以及基础设施投资方(如Brookfield,达成50亿美元战略合作)。
在产能上,公司现有产能约1GW,并计划在2026年底前翻倍至2GW。
积极追赶者:技术授权与合作模式下的产能扩张。
在Bloom Energy之外,英国Ceres Power凭借第三代“金属支撑型(MSC)”技术,正通过“轻资产IP授权”模式,构建起一个庞大的全球制造网络,成为牵制BE的最强补充力量。Ceres自身不建大型整机工厂,而是将SteelCell核心技术授权给全球制造巨头。其主力生态伙伴包括:
斗山(Doosan):量产进度最快,已建成50MW年化产能,于2025年7月正式启动量产,预计年底前完成首次销售落地。
台达(Delta):已宣布投资建设生产基地,加速布局系统集成,产能预计于2026年底投产。
潍柴动力:作为Ceres的战略股东(持股约20%),已获得核心电堆制造许可,正稳步推进国内生产基地的建设,是国内SOFC产业化进程最快的头部企业。
其他区域巨头:包括日本电装(Denso)、印度特迈斯(Thermax)等大型装备及零部件企业均已获得授权,正协同加速SOFC在全球各区域的商业化进程。


Bloom Energy(BE):成本、订单与角色的三重跃迁
a.成本下探:技术迭代与规模效应驱动全面放量
BE通过持续的技术演进与产能的大规模扩张,实现了硬件成本的稳步下降。其SOFC系统的单位成本已从2019年的约4.67美元/W,大幅压降至2025年的约3.14美元/W,年均降幅达6%。这种降本能力也是BE能够突破高电价地区局限、向全美低电价州实现规模化扩张的原因。

b.订单爆发:200亿美元积压创历史新高,未来1-2年确定性高
截至2025年底,BE在手订单总额(Backlog)创下约200亿美元的历史新高。其中:
产品订单:约60亿美元(同比暴增140%),对应约2GW的SOFC潜在部署容量;
服务订单:约140亿美元(同比增长46%),表明了PPA(购电协议)模式下长周期运维的高毛利现金流价值。
而这些充沛的在手订单已完全覆盖公司2026年的规划产能,并部分锁定至2027年,为未来两年的业绩释放提供了极高的能见度。基于此,管理层给出了“2026年收入增速超50%、Non-GAAP毛利率超32%”的强劲业绩指引。
c.结构优化与角色蜕变:从“政策补充能源”转变至“AIDC时代的基载主力”
2024年是BE的角色发生质变的分水岭。2024年之前(示范验证期),订单多以中小规模为主(如韩国SK集团项目),核心驱动力往往是满足企业或地方政府的清洁能源诉求。
但伴随北美AIDC电力危机的爆发,BE的角色已从传统的“离网替代电源”,转变为化解电网瓶颈、为算力提供24/7不间断供电的“高潜力主力军”。这也在订单结构的优化上得到了印证:
区域破圈(摆脱电价依赖):2024年,超80%的订单仍来自美国“高电价州”(核心逻辑是套利电价差);而到2026年,超80%的订单积压已转向“低电价州”。
这不仅表明数据中心选址正被迫向“能快速获取基载电力”的地区转移,也印证了BE的LCOE(度电成本)已具备跨区域竞争力,实现了从“电价套利”到“解决算力荒”的角色转变。
客户升维与高粘性:高优订单客户群极大丰富,不仅覆盖了6家超大规模科技巨头及新兴云厂商(一年前仅有1家),还深度绑定了公用事业巨头(AEP)、基建资本(Brookfield),数据中心(Equinix)及云巨头(Oracle)等核心玩家。同时,工商业领域2/3的订单来自老客户增购,背书了其技术在极端负载下的绝对可靠性。
而据最新环保审批文件披露,德州规划中的离网数据中心集群有望部署约1.5GW的BE设备。凭借90-120天“即插即用”的极致交付能力,BE正强势切入Meta、Google等顶级云厂商的核心供应链,未来的超级大单依然具备不错的爆发潜力。

