本文来自微信公众号: 生物世界 ,编辑:王多鱼,作者:生物世界,原文标题:《Nature重磅发现:饱餐一顿,长效激活T细胞,CAR-T细胞抗癌能力都提高了!》
在一生中,T细胞必须持续存在以抵御感染和恶性肿瘤,其在含有不同代谢物水平和营养物质可用性的各种组织环境中运行,营养物质的感知和处理对T细胞的功能和命运有着显著影响。T细胞进化出通过在遇到抗原时迅速分裂来控制病原体和异常细胞的能力,这一过程对营养物质有着巨大需求。
营养干预有望成为预防甚至治疗疾病的手段,但大多数饮食建议缺乏强有力的免疫学机制见解。此外,尽管长期饮食调整(例如禁食、西式饮食、高脂肪或低脂肪饮食、生酮饮食等)对免疫系统的影响已得到充分研究,但关于饮食摄入对免疫系统的急性影响的研究,却十分有限。
2026年4月29日,匹兹堡大学的研究人员在国际顶尖学术期刊Nature上发表了题为:Postprandial lipid metabolism durably enhances T cell immunity的研究论文。
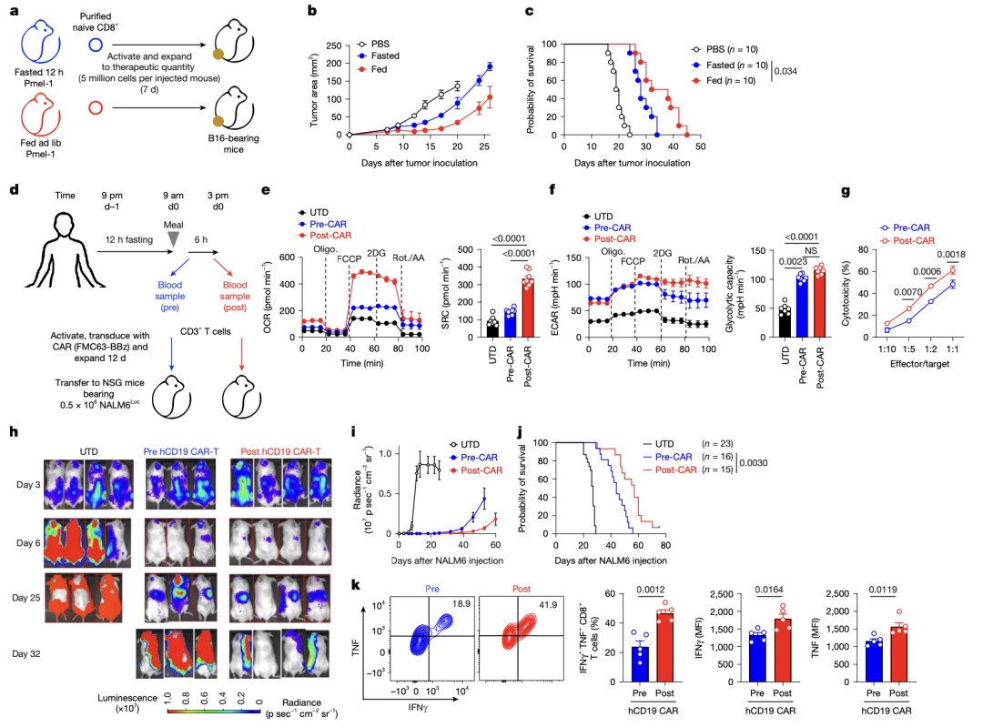
该研究首次系统性揭示了短期进食状态如何对T细胞免疫产生深远而持久的影响。具体来说,个体的短期营养状态对T细胞免疫具有显著影响,来自餐后的人类或小鼠的T细胞比来自空腹的T细胞具有更高的代谢能力,这种能力的提升在体外或体内激活和扩增后仍持续存在。这种能力的增强则源自餐后代谢在血清中产生的富含甘油三酯的乳糜微粒。该研究还发现,同一个人餐后提取的T细胞构建的CAR-T细胞就比他空腹后提取的T细胞构建的CAR-T细胞更具抗癌治疗优势。
总的来说,这项研究表明了餐后代谢赋予T细胞持久的代谢和功能优势,这突显了在免疫学分析、疫苗接种和细胞疗法生成中考虑营养状态的重要性。

一个被忽视的免疫开关:餐前vs.餐后
我们都知道,营养是免疫系统的基础。但以往的研究多聚焦于长期饮食模式(例如禁食、生酮饮食等)的影响。对于吃完一顿饭后的几小时内,免疫系统会发生什么变化,我们仍知之甚少。
在这项最新研究中,研究团队设计了一个巧妙的实验:让健康志愿者先空腹过夜,抽血检测其T细胞状态;随后让他们正常进食,6小时后再检测一次。结果令人惊讶——
代谢引擎升级:餐后采集的T细胞,其葡萄糖摄取能力、细胞内脂质储备和线粒体质量均显著提升。这意味着这些T细胞拥有了更强大的“发电站”和更充足的“燃料库”。
战斗力飙升:当被激活时,这些餐后T细胞能产生更多的干扰素-γ(IFN-γ)和肿瘤坏死因子(TNF)——这两种因子是杀伤病原体和癌细胞的关键武器。
更重要的是:这种代谢和功能上的增强并非昙花一现。即使将这些餐后T细胞在体外激活、扩增整整7天,它们相比空腹T细胞仍保持着压倒性优势。这表明,一顿饭带来的增益效果,能被T细胞“记住”并传递给它的后代。
餐后T细胞改善细胞治疗
为了深入探索背后的生物学机制,研究团队在小鼠模型中重复了实验,并得到了更振奋人心的结果。他们将分别来自餐后和空腹小鼠的初始T细胞,以1:1的比例混合后,注射到感染病毒的小鼠体内,让它们“同台竞技”。结果发现——
在感染后期,餐后小鼠来源的T细胞的扩增数量远超空腹小鼠来源的T细胞。
到了记忆阶段(感染后45天),餐后来源T细胞在数量和比例上依然占据绝对优势,并且这种优势能持续至少40周。
当把这些餐后来源的T细胞重新激活时,它们依然展现出更强的再扩增能力。
为了将这些发现应用于CD19靶向的CAR-T细胞的人类细胞治疗,研究团队从同一个人体内获取了空腹状态下和餐后的T细胞,然后分别构建为CD19靶向的CAR-T细胞。结果显示,餐后T细胞来源的CAR-T细胞具有更高的呼吸能力和线粒体ATP生成率,对CD19过表达的A549细胞更高的细胞溶解能力。在对白血病小鼠模型的治疗中,两组CAR-T细胞均表现出初始治疗效果,但接受空腹CAR-T细胞治疗的小鼠肿瘤复发更频繁,而接受餐后CAR-T细胞治疗的小鼠生存期显著延长。

这些结果表明,餐后的T细胞不仅在当下更强大,还赋予了它们成为优质“长效记忆T细胞”的潜力。
破解“营养快递”密码:乳糜微粒
那么,是什么在餐后给T细胞“充电”呢?研究团队将目光投向了血液。
他们发现,将空腹小鼠的T细胞放在含有餐后血清的培养液中,就能让它们获得类似的代谢能力提升。研究团队进一步锁定,餐后血清中飙升的甘油三酯是关键信号。
饭后,肠道吸收的脂肪会以“乳糜微粒”的形式进入血液循环,这些“乳糜微粒”就像成一辆辆满载脂肪的“营养快递卡车”。研究团队发现,T细胞通过其表面的低密度脂蛋白受体(LDLR)接收这些乳糜微粒。当T细胞获取这些脂质后,其核心的能量感受器mTORC1被激活,进而大幅提升了细胞的蛋白质翻译能力。正是这种翻译能力的提前“预热”,让T细胞在遇到抗原(例如病毒)被激活时,从而能更快、更高效地合成执行功能所需的各种蛋白质,从而在反应速度和强度上全面胜出。
简单来说,餐后的来源于饮食的乳糜微粒像是一份“战斗动员令”,让休息的T细胞提前进入战备状态,一旦有敌情,就能迅速投入战斗并取得优势。
重新思考“营养与免疫”
这项研究的发现,打破了我们对于营养与免疫关系的传统认知——
免疫分析新维度:未来在评估人体免疫功能时,可能需要标准化采血时间(餐前/餐后),因为营养状态会直接影响结果。
优化疫苗策略:在接种疫苗前后保持适当的营养状态,可能会增强疫苗效果,产生更多、更持久的记忆T细胞,这为提升疫苗效果提供了新思路。
