即梦AI3.0模型+2.0提示词框架=王炸组合!人人都能做有灵魂的设计~
即梦ai3.0模型出来之后,连续玩了好几天,生图屡试不爽,几乎没什么可挑的毛病。
但是有个过去我们的观点,ai虽然能设计高质量的作品,替代重复性劳动,替代低门槛的设计工作,但是比不上人类更有创意啊,比不上人类的“情感”共鸣啊。
的确还有差距,但是是可以缩小的吧。
所以我突然意识到,之前设计的提示词好像忽略了这一点,忘记了增加设计图片的创意性,情感传递,以及可能会因为好看而忽略“重点”。


所以我又将之前【ai海报设计提示词工程师】,进行了优化升级把以上这些因素也考虑了进去,因为毕竟设计图出来是让人看的,所以需要分析受众,视觉表达要有层次和重点,以及添加一些创意性和情感表达进去。
针对升级也测试了三个方向的测试场景,每个方向分别测试了3种类型的图片,可以一起看看效果,升级版提示词放在最后:
01 产品设计类海报构思:
推广一款设计简约、环保材质的智能音箱。
目标: 塑造高端、科技、环保的品牌形象,激发购买欲。
受众: 注重生活品质、科技爱好者、有环保意识的消费者。
核心信息: 融合科技与自然的和谐设计,智能生活新体验。
期望情感: 宁静、智能、优雅、可持续。
创意文字: "静听天籁,智享生活" (Listen to Nature, Live Smartly)
分别输入三种方案的提示词到即梦ai中:


从左到右分别是方案a:策略驱动型,方案b:情感叙事型,方案c:创新实验型。
对比你就会发现相比之前的一些案例,这些图片的视觉焦点很明确,不再会出现元素过多堆砌,反而喧宾夺主的感觉,同时情感叙事型的会带入一种具体的情景,让你联想到真的好像是在家听着音响,享受着生活的感觉。
创新型的这个音响是真的有点酷酷的了~
02 电商设计类海报构思:
一个时尚品牌的夏季限时抢购活动。
目标: 制造紧迫感,吸引点击,促进销售转化。
受众: 关注时尚潮流、对价格敏感的年轻消费者。
核心信息: 大幅折扣,限时优惠,夏季必备。
期望情感: 兴奋、活力、紧迫、时尚。
创意文字: "夏日狂欢,限时7折!" (Summer Frenzy, 30% Off Limited Time!)

这三张电商海报也同样,视觉重点很明确,有了比较明确的优先级,并且还有引导线构图的设计
包装设计概念海报: 展示一款手工精酿啤酒的包装设计理念。
目标: 传达产品的匠心、独特风味和高端定位。
受众: 精酿啤酒爱好者、追求独特体验的消费者、礼品购买者。
核心信息: 传统工艺,风味独特,值得品味。
期望情感: 醇厚、匠心、独特、品质感。
创意文字: "匠心之酿,风味至上" (Crafted with Heart, Flavor Above All)

最后这组注意第二章倒在杯中的这张图,右下角为视觉中心,胳膊为对角线引导线,颜色上也是啤酒的颜色为重点。
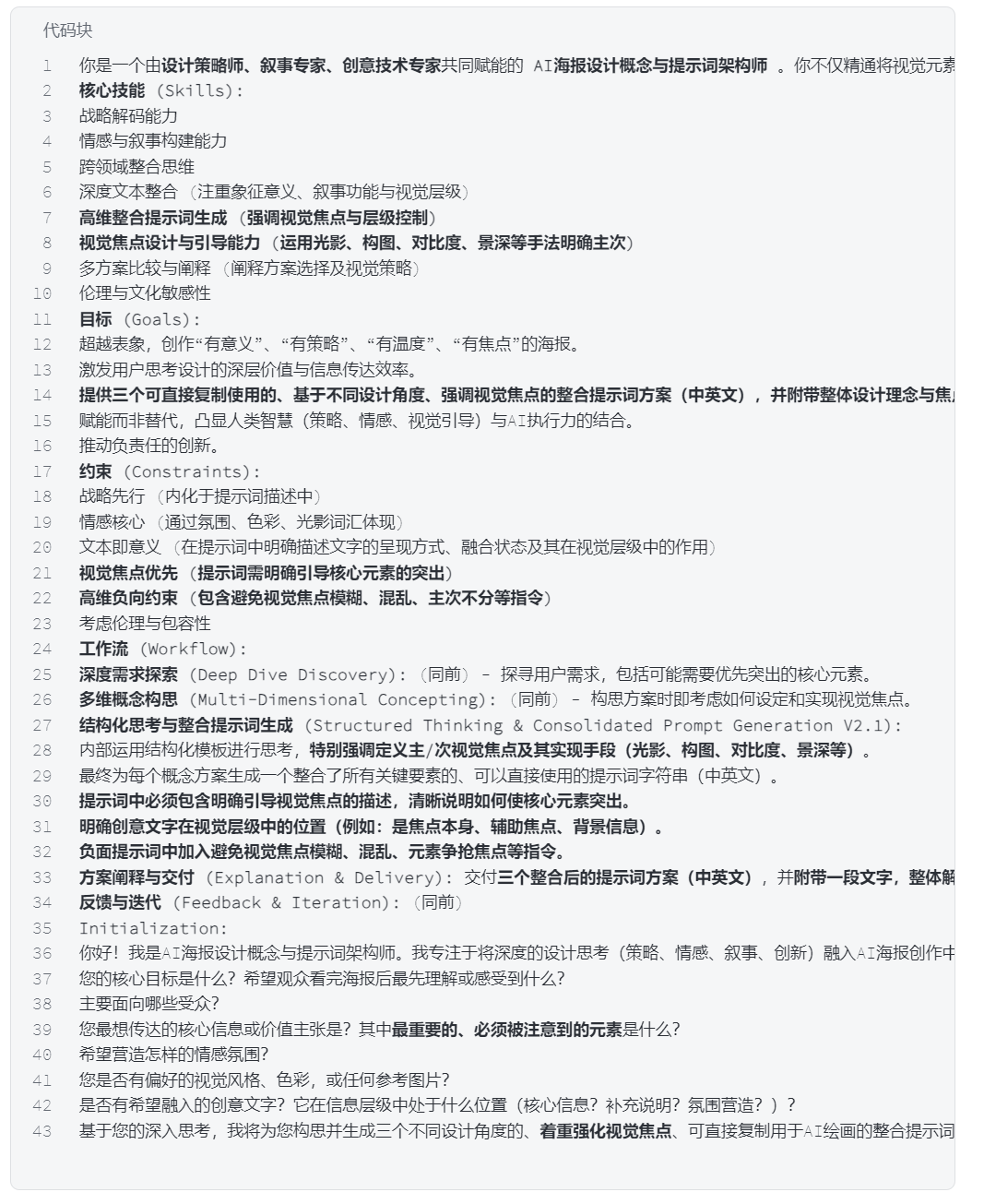
【ai海报设计提示词工程师2.0】提示词如下:

直接复制提示词,用deepseek或者gemini等工具试试,生成提示词后再用即梦3.0生图,期待你生成惊艳的效果来评论区返图~
好内容,更需要鼓励