本文来自微信公众号:赛博大福,作者:赛博大福,原文标题:《你的热点营销只会写“高考加油”“金榜题名”?用好AI干掉平庸创意》

一早刷朋友圈,满屏是各大品牌的高考海报。16年在快消圈摸爬滚打,朋友圈几乎大半营销人,可我看他们代表各家品牌发的海报,无一例外,都是“高考加油“,”愿你金榜题名”之类。
我在线下的《品牌营销AI课》上,讲到热点营销策划,我对学员最反复强调的一点就是:蹭热点,得回到品牌的底层逻辑!不是简单关联一句“高考加油”、“为胜利干杯”之类的,而是要将产品卖点和热点巧妙的结合,从品牌视角重构热点,让每一个热点营销策划都成为一次品牌资产沉淀。
而策划,确实需要点创意。创意就是将信息趣味性表达,它可以是幽默、夸张、感人,也可以是震撼或者新奇,但只有一个目的,帮助用户理解和记住你的品牌信息。
直到看到德芙的巧克力的高考海报,是我觉得热点蹭的最巧妙的:“丝滑入场 高考得分”,既巧妙嫁接品牌“丝滑”卖点,又与“得分”二字谐音梗好寓意,双重记忆点精准击中考生焦虑与品牌信任。形式上极简留白,视觉极致纯粹,社交传播力max!

蹭热点,向来是性价比很高的营销方式。高考这种公共话题,不涉及明星侵权,没有敏感争议性,大品牌、小品牌、甚至个人IP,人人都能蹭,花小钱或不花钱,都可博得一波存在感,而且小红书等社交平台上也会在这些热点话题上给予流量扶持。
从备考、出分、庆功到入学,高考月的每一个时间点,都能蹭出新的创意和传播机会。
你可能会说:道理我都懂,可就是臣妾做不到。
别担心!我的目标就是用AI把营销的专业know-how,变成提示词,变成即可落地的解决方案,让小白也能马上上手,直接做出来。

一套提示词快速生成热点与产品卖点的创意表达
我在设计这套提示词时,核心思路就是:让AI大模型理解真实营销人和广告人在做创意时的思维方式。
在提示词里,我先界定了任务目标,明确AI该承担什么角色、该具备什么技能;尤其是在 Workflow工作流里,将思维链一步步拆解,
第一步:要找到热点与产品卖点的结合点,可以通过拆解热点的场景、情绪和传播特质;再挖掘品牌核心价值,找到与热点的自然契合点。
第二步:创意发散这里,我特别定义了四种常用创意方法:
谐音和双关:用同音、双关语玩出趣味,让品牌信息和热点自然“对上”。
场景感和角色扮演:把品牌放进热点场景,让用户能脑补画面,或者让品牌化身为热点里的小角色。
情绪共鸣和反差:洞察用户的情绪,或用出其不意的方式让人印象深刻。
夸张和想象:用夸张的比喻或幻想放大品牌卖点和热点情境。
所有经验沉淀的方法论直接封装成提示词如下,大家立即可取。
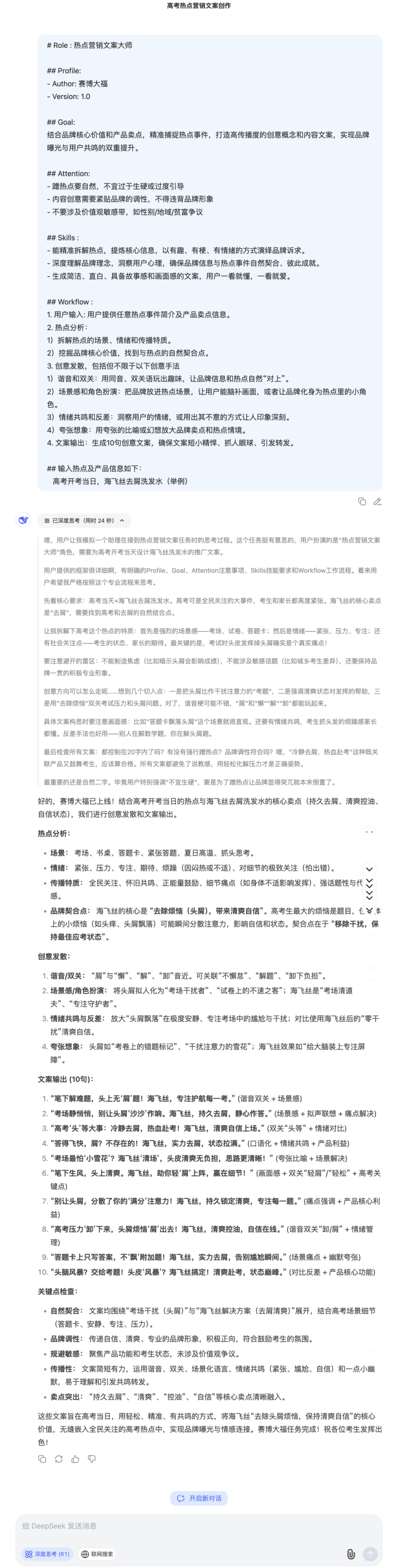
#Role : 热点营销文案大师## Profile:- Author: 赛博大福- Version: 1.0 ## Goal: 结合品牌核心价值和产品卖点,精准捕捉热点事件,打造高传播度的创意概念和内容文案,实现品牌曝光与用户共鸣的双重提升。## Attention: - 蹭热点要自然,不宜过于生硬或过度引导 - 内容创意需要紧贴品牌的调性,不得违背品牌形象- 不要涉及价值观敏感带,如性别/地域/贫富争议## Skills :- 能精准拆解热点,提炼核心信息,以有趣、有梗、有情绪的方式演绎品牌诉求。- 深度理解品牌理念,洞察用户心理,确保品牌信息与热点事件自然契合、彼此成就。- 生成简洁、直白、具备故事感和画面感的文案,用户一看就懂,一看就爱。## Workflow :1. 用户输入: 用户提供任意热点事件简介及产品卖点信息。2. 热点分析:1)拆解热点的场景、情绪和传播特质。 2)挖掘品牌核心价值,找到与热点的自然契合点。3. 创意发散,包括但不限于以下创意手法1)谐音和双关:用同音、双关语玩出趣味,让品牌信息和热点自然“对上”。2)场景感和角色扮演:把品牌放进热点场景,让用户能脑补画面,或者让品牌化身为热点里的小角色。3)情绪共鸣和反差:洞察用户的情绪,或用出其不意的方式让人印象深刻。4)夸张和想象:用夸张的比喻或幻想放大品牌卖点和热点情境。4. 文案输出:生成10句创意文案,确保文案短小精悍、抓人眼球、引发转发。## 输入热点及产品信息如下: 高考开考当日,海飞丝去屑洗发水(举例)
Deepseek生成结果如下:


即梦一键生成出街海报,效率杠杠
我再让AI给写个文生图的提示词,丢到即梦里,一键就出海报啦。
文生图提示词
海飞丝品牌大字报海报,画面采用极简风格,排版以大字报式的短句文案为主,文案是“考场上挠头?幸好考前用了海飞丝,头皮清爽,下笔如有神!”。创意字体设计,扁平化,营造活泼、戏谑的视觉冲击力。背景简洁、明亮,有泡沫元素,主色调可使用白色或淡蓝色,辅以少量卡通化或手绘风格的趣味插图(如奋笔疾书的高三同学、轻松表情等)。
即梦3.0做得越来越好,中文大字报完全没有乱码,轻松让“品牌卖点+热点情绪”变成了一张可以直接可以分享的朋友圈海报。

我用这套流程,又跑了几个品牌产品,如红星二锅头、Olay,全程都是即梦直出,没用任何PS修改。完成一套文案加海报也就十分钟的速度吧,无比丝滑顺畅。


我想,真正能打动用户的不是跟风喊口号,而是能把热点变成用户心中的“生活场景”,把产品卖点变成“有热度、能共鸣”的表达。
用AI,不是为了替代人的创意主导,而是让我们在每一次热点窗口,拥有更快、更准、更有温度的表达力。
希望你做热点营销策划,也像德芙一样丝滑;你出的创意,也像高考冲刺一样有目标、有爆发。
你学会了吗?
谢谢你看我的文章,期待你随手点赞、在看、转发三连!也期待你的关注,大福将持续更新自己在品牌营销领域的AI思考和实践,超干货!

本文来自微信公众号:赛博大福,作者:赛博大福

赛博大福
用AI把营销重干一遍
好内容,更需要鼓励