1122

河南一县发文撤销39所村小,教体局回复。

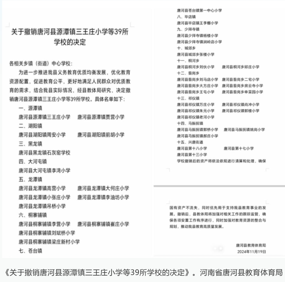
近日,河南省唐河县教育体育局发布《关于撤销唐河县源潭镇三王庄小学等39所学校的决定》。文件称,此举旨在进一步推进义务教育优质均衡发展,优化教育资源配置,促进教育公平,以更好地满足人民群众对优质教育的需求。

此事在社交媒体引发关注。部分网友表示理解并支持这一决定:“撤校是资源优化的需要,教学资源集中后,对孩子的学习环境确实是提升。”一名网友留言:“村小确实生源少,办学质量也难以保证。集中到乡镇上的学校,孩子能有更好的老师和硬件条件,是个好事,但希望在执行过程中能够充分考虑家长和学生的实际需求。”

11月22日,上游新闻记者以家长身份致电唐河县教育体育局,一名工作人员确认了文件属实,并说明了该决定的背景和措施。他表示:“这次撤校是整体的资源调整,撤销的村庄小学普遍存在办学条件有限等问题。孩子们的就学得到妥善安置,安排到条件更好的乡镇小学继续学习。”

他提到,撤销学校后的资源整合将改善教学质量。“学生就近入读的乡镇小学在师资力量和硬件设施方面都要比之前的村小更有保障。教体局会通过优化师资调配和资源整合,让孩子们接受更优质的教育。”

关于家长关注的上下学交通问题,该工作人员回应道:“每个乡镇都有安排的校车接送学生,确保孩子上下学的便利和安全。”

唐河县某镇相关工作人员表示,辖区部分村小撤销情况属实。她表示:“撤销的学校多为生源不足的小规模学校,合并到镇上的中心小学后,不仅学生人数会增加,还能实现资源共享,让教学更高效。镇中心小学的设施和管理水平较高,能够为学生提供更好的学习条件。”

【原文】
2024-11-22
46