1122

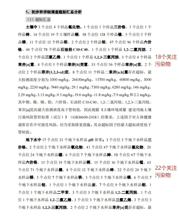
上海一新小区隔壁是污染地块,报告称“土壤中有18种化学物质”!

据每经,外环以外、远离地铁,单价却超7万元/平方米的浦发虹湾,是上海浦东2022年的大热盘。

时隔两年,如今临近交房,却以另一种形式“出圈”了。

业主们在预看房前后惊讶地发现:同在一整个开发区域内的一块地,土壤中有18种化学物质,地下水中有22种化学物质。

那么,污染地块从何而来?浦发虹湾即将交付的新房是否被污染?购房前有无风险提示?地块如何进行治理?近期,《每日经济新闻》记者带着疑问走访了浦发虹湾地块。

11月21日,上海12345热线回复了每经记者关于污染地块的最新情况:

“该地块由上海浦发虹湾房地产开发有限公司(以下简称虹湾公司)实施土壤修复和后续开发,目前虹湾公司已对地块土壤污染状况开展了详细的调查、风险评估、修复方案编制工作,之后行业指导部门——浦东新区生态环境局会指导其对原修复方案进行修改完善,唐镇政府作为属地管理方,将积极落实对该地块后续修复的监督管理职责。”

当日晚些时候,该工作人员向每经记者补充说明:“经过再三核实,土地目前处于征用过程中,浦发虹湾代政府进行一级开发工作”。

2024-11-22
10