1214

胖东来今日起实施代购管控,商场内取缔录播、直播等代购行为。

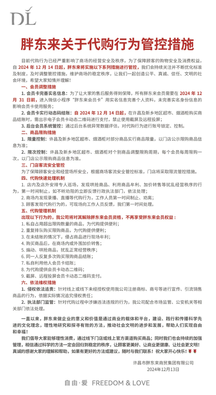
据界面,胖东来12月14日发布公告称,由于目前代购行为严重影响商场经营安全及秩序,自即日起将实施代购行为管控措施,包括会员需完善会员卡实名信息和实行动态码结账,许昌及新乡地区超市、烟酒柜对部分商品实行商品限量,对个别商品调整限购周期,每个会员每周限购一次,以门店公示限购商品信息为准。

后台会员系统对代购行为实施账号锁定、控制。店内及店外安排专人巡场,发现哄抢商品、利用商品牟利、加价转售等行为将第一时间制止,不听劝阻者将反馈至行政执法部门。商场内发现录播、直播等代购行为,工作人员第一时间制止、劝离。出现为代购提供便利等行为的会员账号将被解除资格。

2024-12-14
30