1216
财政部:1—11月,全国一般公共预算收入199010亿元,同比下降0.6%。
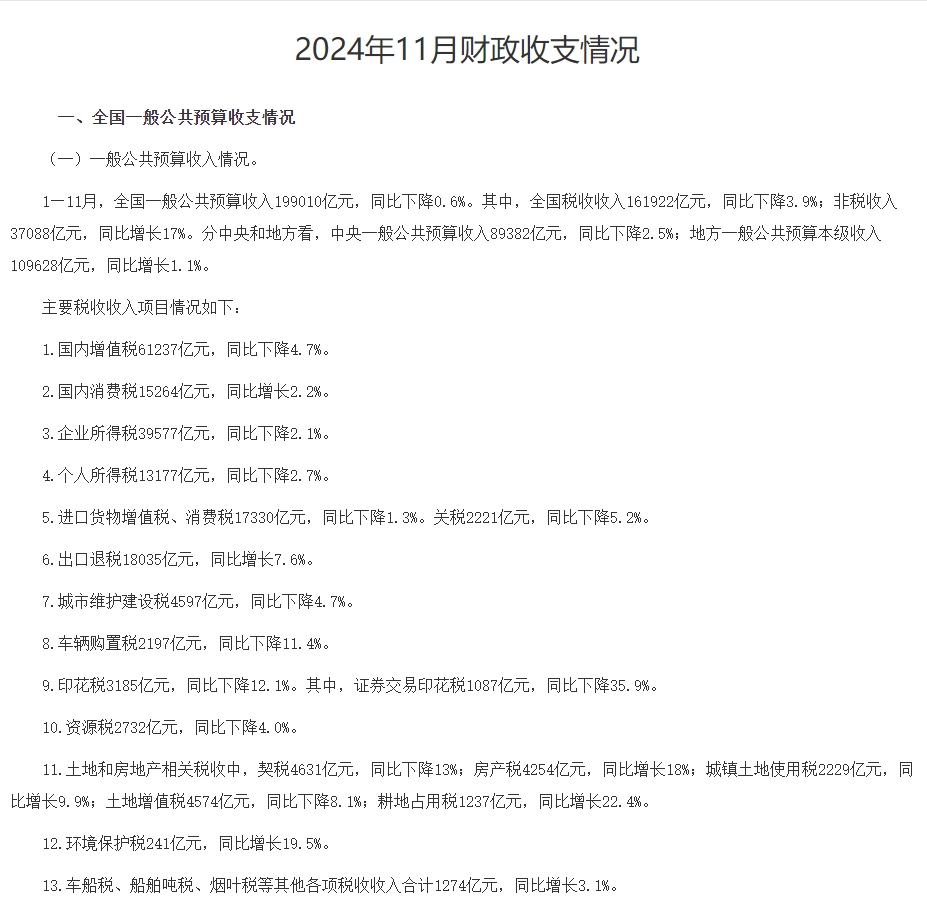
据财联社,财政部:1—11月,全国一般公共预算收入199010亿元,同比下降0.6%。其中,全国税收收入161922亿元,同比下降3.9%;非税收入37088亿元,同比增长17%。分中央和地方看,中央一般公共预算收入89382亿元,同比下降2.5%;地方一般公共预算本级收入109628亿元,同比增长1.1%。
2024-12-16
12
财政部:1—11月,全国一般公共预算收入199010亿元,同比下降0.6%。
据财联社,财政部:1—11月,全国一般公共预算收入199010亿元,同比下降0.6%。其中,全国税收收入161922亿元,同比下降3.9%;非税收入37088亿元,同比增长17%。分中央和地方看,中央一般公共预算收入89382亿元,同比下降2.5%;地方一般公共预算本级收入109628亿元,同比增长1.1%。