16
立讯精密收购莱尼股份、莱尼电缆股权案获市场监管总局无条件批准。
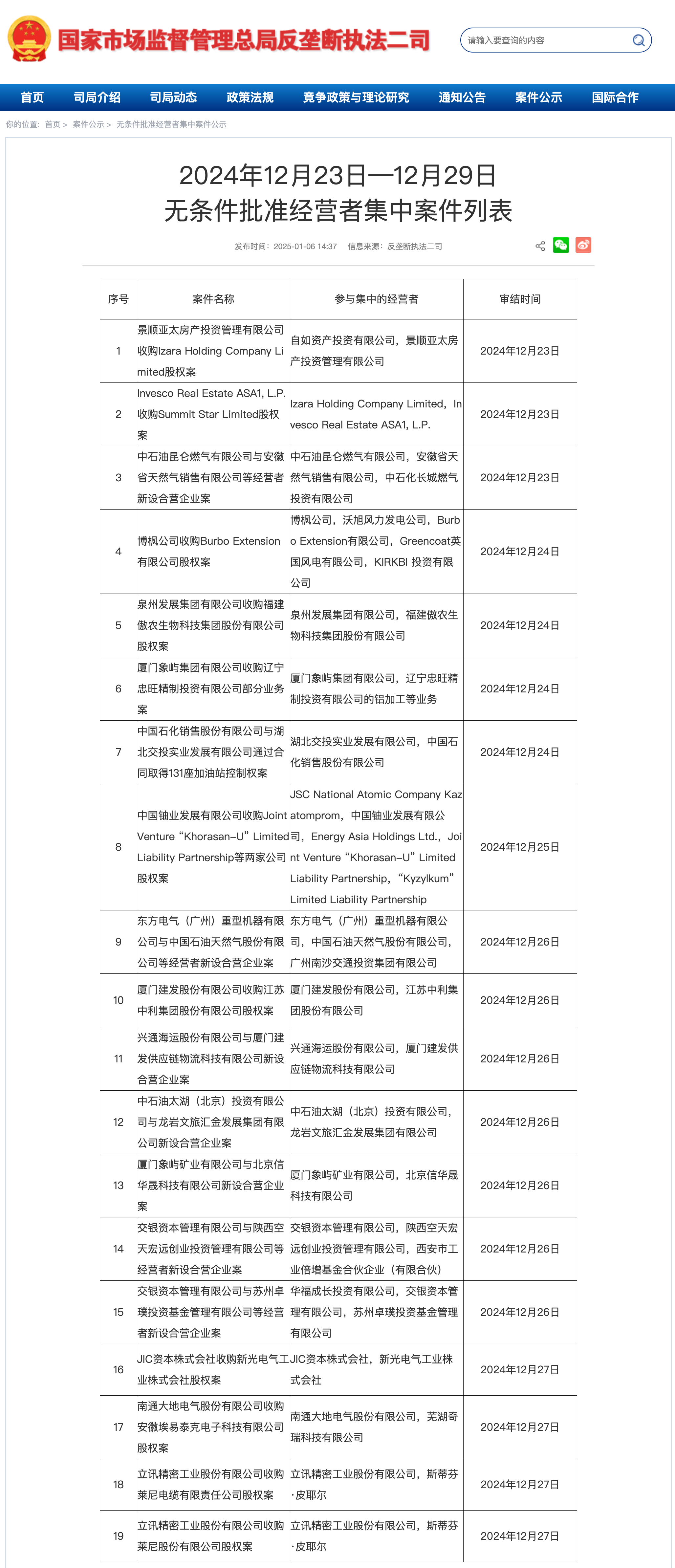
1月6日,市场监管总局发布2024年12月23日—12月29日无条件批准经营者集中案件列表,其中包括立讯精密工业股份有限公司收购莱尼电缆有限责任公司股权案、立讯精密工业股份有限公司收购莱尼股份有限公司股权案。
2025-1-6
00
立讯精密收购莱尼股份、莱尼电缆股权案获市场监管总局无条件批准。
1月6日,市场监管总局发布2024年12月23日—12月29日无条件批准经营者集中案件列表,其中包括立讯精密工业股份有限公司收购莱尼电缆有限责任公司股权案、立讯精密工业股份有限公司收购莱尼股份有限公司股权案。