0117

“价值投资老将”曹名长清仓卸任旗下产品,年化回报超14%。

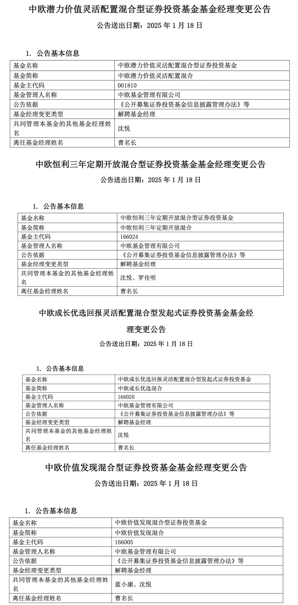
据澎湃新闻,1月17日,中欧基金管理有限公司(下称“中欧基金”)发布公告称,曹名长因“个人原因”自即日起卸任中欧价值发现、中欧潜力价值、中欧成长优选、中欧恒利四只产品的基金经理,并由同样来自价值组的蓝小康、罗佳明、沈悦等基金经理团队接任管理。

中欧基金表示,公司衷心感谢曹名长任职期间做出的巨大贡献。作为深度价值投资老将,曹名长在加入中欧基金的近十年间,不仅为其管理产品创造了长期超额收益,也打造了一支理念一致、风格清晰、实力出众的中欧价值投资团队,推动了中欧长期价值投资理念的落地和投研文化的传承。

从投资经历来看,曹名长是公募基金行业中相当稀缺的“元老级”基金经理,投资经理年限长达18.08年。Wind数据显示,截至2024年末,曹名长在管4只基金的合计规模为78.04亿元。

从业绩表现来看,截至1月16日,曹名长的年化回报率为14.05%。其中,他担任基金经理长达9.17年的中欧潜力价值A和中欧价值发现A,任职回报分别为98.34%和79.02%;中欧恒利三年定开、中欧成长优选回报在其任职的7年多时间里,任职回报则依次为20.99%、65.45%。

2025-01-17
011
0/500虎嗅用户社区交流公约