36

今年妇女节遇上周六,这半天假能补休吗?有加班费吗?

据潇湘晨报,今年3月8日妇女节恰逢周日,这半天假期还能有吗?能不能补休?如果妇女节上班有加班费吗?

根据最新的《全国年节及纪念日放假办法》第三条“部分公民放假的节日及纪念日”,3月8日妇女节,妇女放假半天。

今年3月8日妇女节恰逢周六,这半天假期还能有吗?能不能补休?如果妇女节上班有加班费吗?

根据最新的《全国年节及纪念日放假办法》第三条“部分公民放假的节日及纪念日”,3月8日妇女节,妇女放假半天。

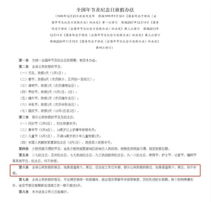
根据《全国年节及纪念日放假办法》,全体公民放假的假日,如果适逢周六、周日,应当在工作日补假。部分公民放假的假日,如果适逢周六、周日,则不补假。

所以,今年妇女节是没有补休的。

在这一天正常工作的妇女有加班费吗?

据人力资源和社会保障部《关于部分公民放假有关工资问题的函》,在部分公民放假的节日期间,对参加社会或单位组织庆祝活动和照常工作的职工,单位应支付工资报酬,但不支付加班工资。

如果该节日恰逢星期六、星期日,单位安排职工加班工作,则应当依法支付休息日的加班工资。

【原文】
2025-3-6
21