312
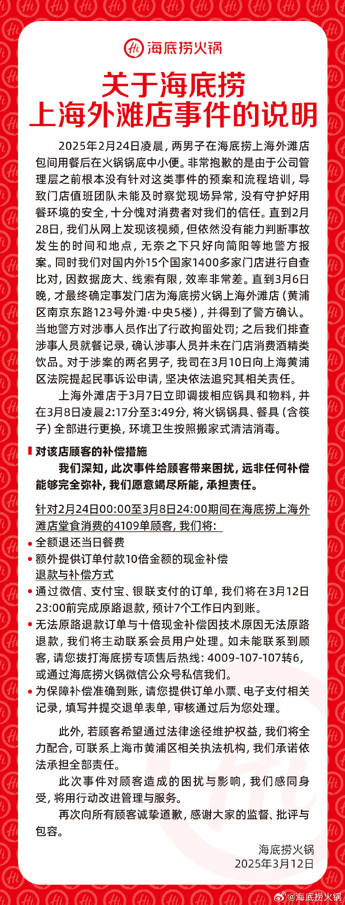
海底捞称将补偿小便事件当天顾客。
据潇湘晨报,3月12日,海底捞再度发表声明。声明中,海底捞称针对2月24日00:00至3月8日24:00期间在海底捞上海外滩店堂食消费的4109单顾客,将全额退还当日餐费,并额外提供订单付款10倍金额的现金补偿。此外,对于涉案的两名男子,海底捞已在3月10日向上海黄浦区法院提起民事诉讼申请,坚决依法追究其相关责任。
2025-3-12
1725
海底捞称将补偿小便事件当天顾客。
据潇湘晨报,3月12日,海底捞再度发表声明。声明中,海底捞称针对2月24日00:00至3月8日24:00期间在海底捞上海外滩店堂食消费的4109单顾客,将全额退还当日餐费,并额外提供订单付款10倍金额的现金补偿。此外,对于涉案的两名男子,海底捞已在3月10日向上海黄浦区法院提起民事诉讼申请,坚决依法追究其相关责任。