49
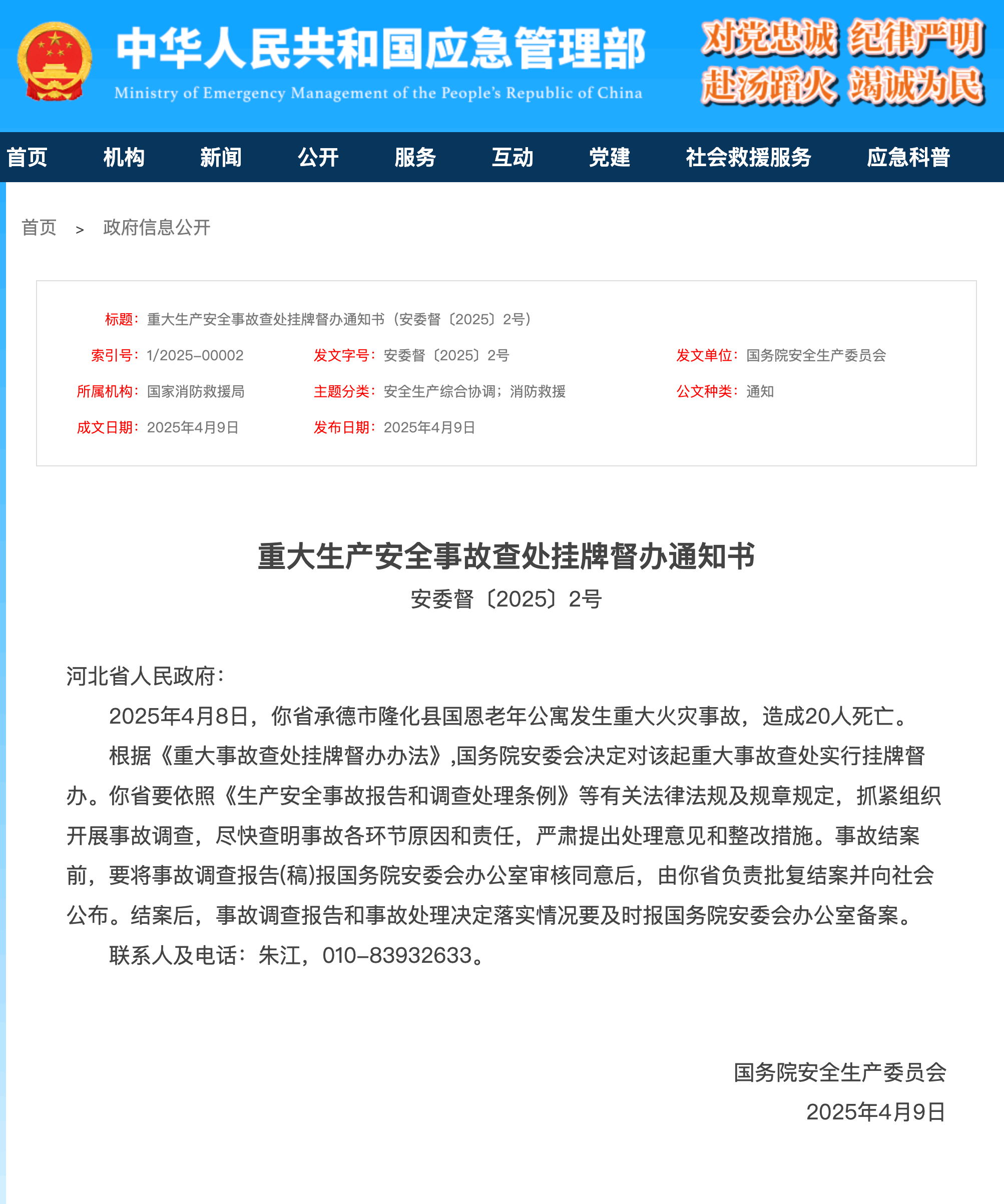
河北隆化县一老年公寓发生火灾致20人遇难,国务院安委会挂牌督办。
据界面,4月9日,国务院安全生产委员会发布向河北省人民政府发布重大生产安全事故查处挂牌督办通知书。通知书称,2025年4月8日,河北省承德市隆化县国恩老年公寓发生重大火灾事故,造成20人死亡。根据《重大事故查处挂牌督办办法》,国务院安委会决定对该起重大事故查处实行挂牌督办。
2025-4-9
12
河北隆化县一老年公寓发生火灾致20人遇难,国务院安委会挂牌督办。
据界面,4月9日,国务院安全生产委员会发布向河北省人民政府发布重大生产安全事故查处挂牌督办通知书。通知书称,2025年4月8日,河北省承德市隆化县国恩老年公寓发生重大火灾事故,造成20人死亡。根据《重大事故查处挂牌督办办法》,国务院安委会决定对该起重大事故查处实行挂牌督办。