45

胖东来宣布鸡蛋没有问题,已经收集证据准备正式起诉王海。

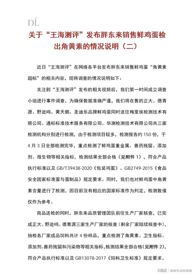
最近王海打假胖东来鸡蛋一事闹得沸沸扬扬,其中黄天鹅的鸡蛋被王海打假的最惨,最近一直被王海打假。而胖东来也说了,只要鸡蛋检测没有问题的话,那么他们一定会起诉王海,这不4月5日这件事情有了后续。

这一次胖东来告诉我们,在事情发生之后,他们对店里所有的品种鸡蛋进行了检测,还专门去检测了角黄素。在拿到这些报告之后,胖东海也将这些报告全部进行公布了,同时胖东来也表示角黄素每日摄入不超过2.1mg就是安全的。

这一次的话,我们可以看到,这些检测报告都是盖了公章的。证明这些检测报告是真实有效的,而且很多检测报告都显示鸡蛋里没有检测出角黄素。但是王海却各种误导,说这种鸡蛋是染色蛋,吃了对身体有害等等,对胖东来的名誉造成了影响,所以现在胖东来也表示已经收集了证据,准备正式起诉王海了。

4-5
194