48

淘宝将治理其他物流公司发货。

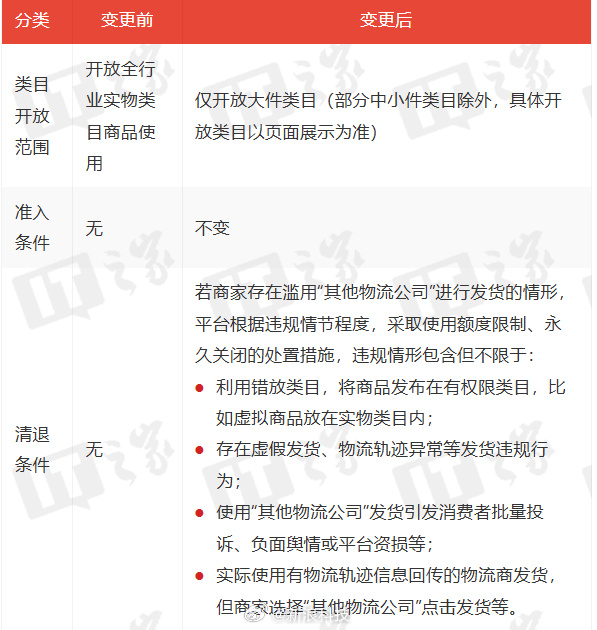
淘宝官方4月3日发布淘宝平台商家使用其他物流公司发货的治理公告,淘宝平台发现商家通过其他物流公司方式发货的订单带来较多的买家体验问题(舆情/投诉等发现)为了进一步提升买家的购物体验,打造持续健康发展的平台营商环境,淘宝平台将对通过其他物流公司发货的行为进行治理。后续平台将结合商品特性、物流能力等因素,综合评估后对特定类目开放其他物流公司的发货方式,具体开放类目以发货页面显示的为准。该公告于2026年4月3日进行公示通知,即日起生效。淘宝平台将于2026年4月20日起根据类目逐步下线,下线的类目根据需要会适当保留每日使用额度,具体以产品页面提示为准。

1天前
30