218

瑞幸组织架构调整:将设置前台中台和后台,新任命均向郭谨一汇报。

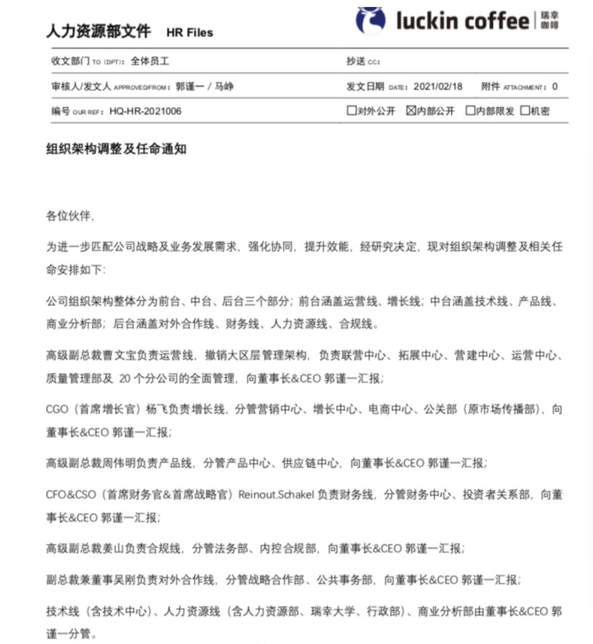
2月18日,瑞幸咖啡人力资源部发布组织架构调整及任命通知的文件。文件显示,公司组织架构整体分为前台、中台和后台三个部分。前台涵盖运营线和增长线;中台涵盖技术线和产品线等,后台则涵盖对外合作线、财务线和人力资源线等。

此外,该文件还发布包括相关人员调整的通知消息。据悉,高级副总裁曹文宝将负责运营线,向郭谨一汇报;首席增长官杨飞将负责增长线,高级副总裁周伟明负责产品线,均向郭谨一汇报。而吴涛、周斌和李军将不再担任大区总经理,另行安排。

2021-2-18
51