321
防疫工作失职失责,广西钦州市钦北区区长等人被处理。
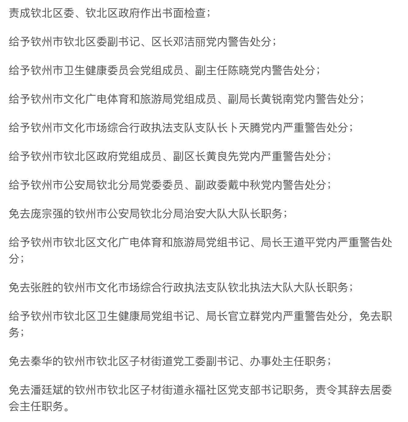
据上观新闻,日前,广西壮族自治区钦州市钦北区某KTV娱乐场所违反国家和自治区新冠肺炎疫情防控有关规定,没有落实扫码登记、测量体温等防控措施,导致发生聚集性新冠肺炎疫情。钦北区委、钦北区政府,钦北区子材街道办、永福社区,以及卫健、文广、公安等职能部门履行疫情防控职责不力,监管走过场、工作流于形式。经自治区党委研究决定,对相关责任单位及责任人失职失责问题进行处理,现予公开通报。具体如下图。
2022-3-21
20
防疫工作失职失责,广西钦州市钦北区区长等人被处理。
据上观新闻,日前,广西壮族自治区钦州市钦北区某KTV娱乐场所违反国家和自治区新冠肺炎疫情防控有关规定,没有落实扫码登记、测量体温等防控措施,导致发生聚集性新冠肺炎疫情。钦北区委、钦北区政府,钦北区子材街道办、永福社区,以及卫健、文广、公安等职能部门履行疫情防控职责不力,监管走过场、工作流于形式。经自治区党委研究决定,对相关责任单位及责任人失职失责问题进行处理,现予公开通报。具体如下图。