824
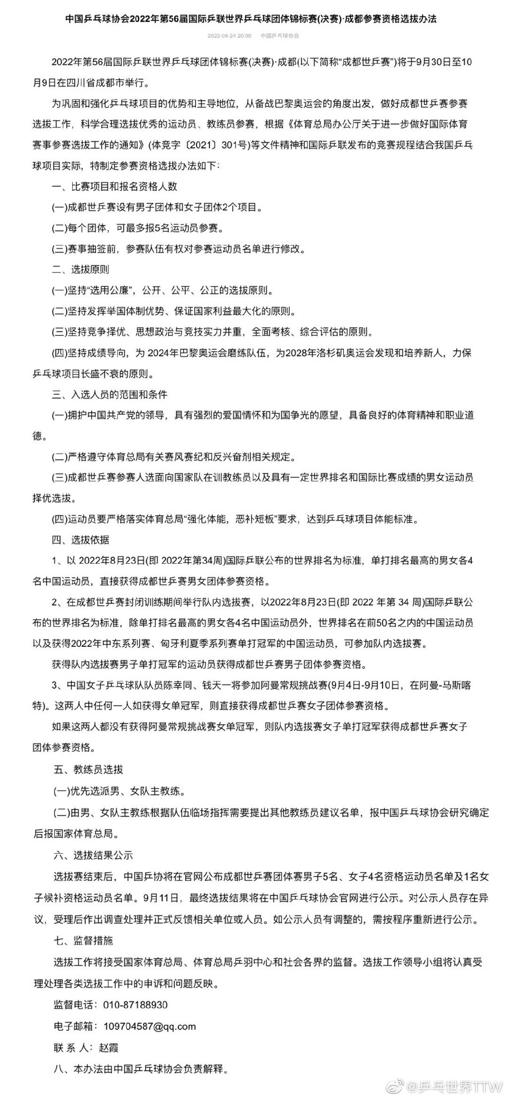
国乒公布成都世乒赛选拔办法,世界排名前四将直接入围。
8月24日,中国乒协公布了成都世乒赛团体赛选拔办法。该选拔办法中明确,以2022年8月23日国际乒联公布的最新世界排名为标准,单打排名最高的男女各4名选手,直接获得成都世乒赛男女团体赛参赛资格。
因此男队樊振东、马龙、梁靖崑以及王楚钦;女队孙颖莎、陈梦、王曼昱和王艺迪获得成都世乒赛参赛资格。
2022-8-24
20
国乒公布成都世乒赛选拔办法,世界排名前四将直接入围。
8月24日,中国乒协公布了成都世乒赛团体赛选拔办法。该选拔办法中明确,以2022年8月23日国际乒联公布的最新世界排名为标准,单打排名最高的男女各4名选手,直接获得成都世乒赛男女团体赛参赛资格。
因此男队樊振东、马龙、梁靖崑以及王楚钦;女队孙颖莎、陈梦、王曼昱和王艺迪获得成都世乒赛参赛资格。