123

辽宁锦州疫情防控措施14小时内大转弯。

12月1日,辽宁“锦州发布”发布了名为《关于当前疫情防控措施的几点考虑》,引发热议。文章提出,在短期内就可以实现“动态清零”的情况下,不应当放弃近十天以来的努力,决定再继续坚守几日,实现“动态清零”。

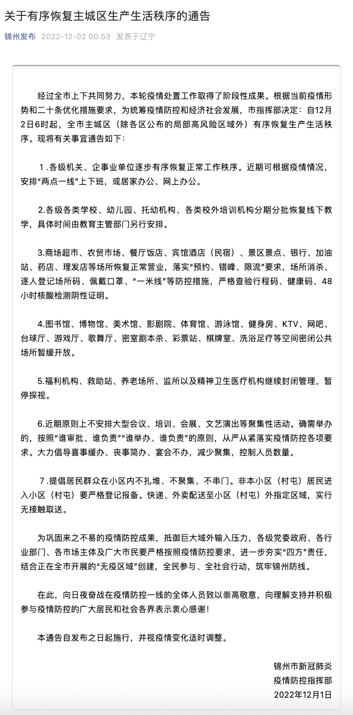
而就在文章发布14小时后,“锦州发布”在12月2日凌晨发布《关于有序恢复主城区生产生活秩序的通告》:自12月2日6时起,全市主城区(除各区公布的局部高风险区域外)有序恢复生产生活秩序。

一天之内,疫情防控举措两变。锦州急速“调转车头”,发生了什么?

顶端新闻·河南商报记者经过梳理发现,在本轮疫情中,锦州并非第一次回应对于疫情的问题,关于疫情防控相关的用语,也确实吸睛。

11月24日,《锦州市新冠肺炎疫情防控指挥部关于开展高质量区域核酸检测的通告》一文中提到,现就锦州市主城区四区(凌河区、古塔区、太和区、高新区)近期开展高质量区域核酸检测有关要求通告。不过在文章中,并没有对“高质量核酸检测”的定义作出回复。

【原文】
2022-12-3
146