本文来自微信公众号: 新周刊 ,作者:xenos
2025年,“好感”经济正悄然兴起。在这个消费和优绩主义盛行的时代,年轻人对品牌的评判标准,也悄悄变了。他们不再满足于仰望屏幕里精致的大片或流量明星的代言,转而开始研究品牌的底色——加班狠不狠、食堂香不香、工资条实不实在。
这种“好感”的定义变得前所未有的复杂,并深深烙上了“打工人共同体”的印记。以前,人们看的可能是代言人,或者通过奢侈品的logo寻找身份认同;现在,大家看的更多是“人味儿”,更愿意看一家企业的加班文化、员工食堂伙食、考勤制度,甚至是那张并不起眼的工资条。
一家公司对员工好不好,正在成为年轻人消费时心照不宣的“隐形考核”。能不能听懂打工人的话,似乎成了企业生存的终极KPI。
打工人,开始用钱包“投票”了
当下,我们对于一家企业的好感通常有很多衡量的维度。越来越多的消费者,学会站在打工人的位置看问题。他们花的每一分钱,都是在为自己心目中的“理想职场”投票。那种“你我都是苦命人”的共情,让那些真心对员工好的企业,迅速被捧上神坛。
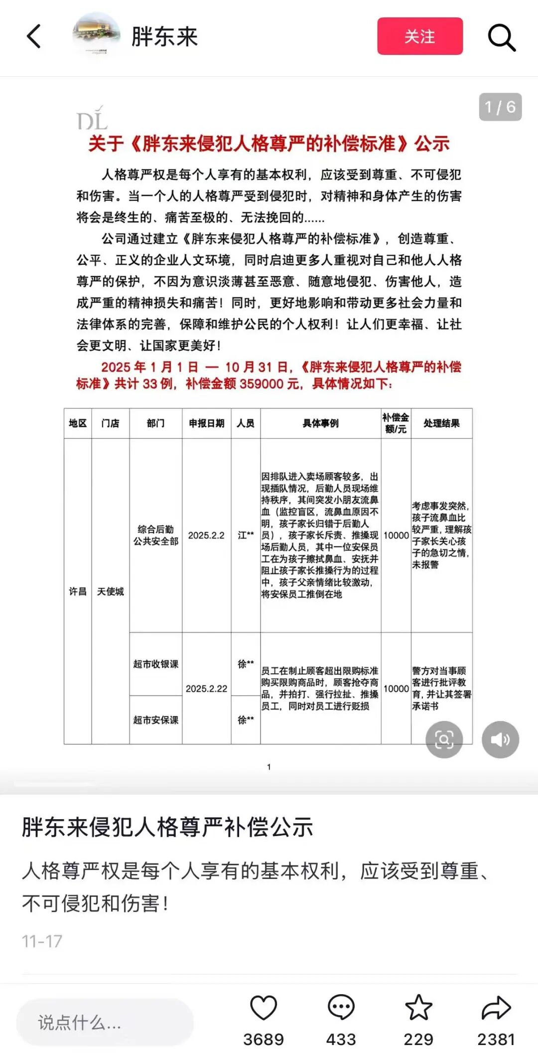
胖东来的“委屈奖”为什么能火出圈?因为它戳中了打工人心里最隐秘的“尊严”。它明明白白告诉你:人比货重要。在全员内卷的时代,胖东来提供了一种“反内卷”的样本:周二闭店,让员工休息;受了委屈,还有奖可拿。无论是对休息时间的硬性安排,还是对员工情绪价值的兜底,这种对“人”的尊重,让很多打工人狠狠共鸣。

胖东来的“委屈奖”让打工人狠狠共鸣。(图/截图)
越来越多知名企业察觉到了这届年轻人不爱吃“饼”的新动向,临近年末,比亚迪全岗位覆盖涨薪,核心岗最高涨4500元。而京东也宣称,92%员工拿超额年终奖,最高可以拿24薪。
反面例子也有。茶颜悦色几年前管理层和员工在群里吵架的事,直接把“老板画饼,员工吃土”的真相摊开给大家看。那种“既要又要”的傲慢,精准踩中了打工人的雷区。后来哪怕跟着设“委屈奖”,好感也很难一夜回来。
特步之前因为调薪引发的争议,也是一样。在员工利益上显得强硬,就等于在消费者雷区上蹦迪。大家渐渐明白:对员工不好的企业,品牌人设早晚得崩。
西贝之前的风波,本质上不是产品的逻辑错了,而是“对话”失灵了。企业在谈标准、谈工业化,而顾客在谈尊重、谈获得感。西贝的创始人贾国龙9月底的风波回应,被网友吐槽“网感太差”了,其实背后是两种观念的激烈碰撞:一边是传统的“大家长式”管理,一边是年轻人信奉的“平等对话”。
距离西贝预制菜风波,已过去超100天。贾国龙最近在接受采访时再次公开发声,直面风波。这一次,贾国龙以“认错”作为回应起点。他坦言,58岁的自己第一次知道了什么叫“老登”,这个词戏谑又残酷,揭开了一个现实:在年轻人眼里,那种“我为你好”的说教式经营,已经过时了。贾国龙自己也反思,以前总觉得自己给的就是最好的,却根本没接上消费者的情绪信号。
以前,品牌像牧师,负责传递理念;消费者像信徒,负责听话掏钱。现在,这套不好使了。没人喜欢听有钱老板“嘴硬”,哪怕你东西真的不差。
现在的消费者,不再相信画饼了?
“打工人友好型”企业能火,背后是社会情绪的转变。这届年轻人,对虚头巴脑的“饼”早就免疫了,他们只认实实在在的“好”。
我们支持这些企业,其实是在支持一种向往的职场活法。当“996”成为常态,那些能让员工睡好觉、拿到高薪的企业,就成了打工人心里的“乌托邦”。
更深入一点看,消费者现在有点“心理洁癖”。
大家心里慢慢构建出一个“打工人共同体”:如果端菜的服务员薪资高、休息足、有尊严,那盘菜吃起来也放心些。反之,如果服务员一脸倦容、满身怨气,再好吃的菜也难免带着一股“被压榨感”。消费者买的不仅是产品,还是一份“我没有成为剥削链一环”的心安。
哪怕这样的企业有时候显得“笨”,有点老派,但只要在“对员工好”这件事上足够真诚,它就能获得某种程度的“舆论豁免权”。
最近有博主晒出西贝的工资条,不少曾经不喜欢西贝的人也不得不服:在月薪三四千元是常态的餐饮业,西贝能给到全额工资12507元。(据悉,12507元的月薪是门店部长级伙伴的薪资,而西贝店长的全国平均工资在2万元左右。)这不是简单的一个数字,这是一张“尊严支票”。据员工晒出的待遇情况,在遇上这次风波前的近些年,西贝给员工涨薪一直在持续进行当中。
大家想要的,是一种平等的对话。那种从内到外、真正看得见摸得着的共情,成了如今企业受欢迎的硬指标。这或许也是西贝经历风波后,业务还能撑住的原因之一。
这次风波里,西贝显出一种矛盾的“变”与“不变”:“变”的是姿态——直接让利,创始人贾国龙最近接受采访的姿态,被网友调侃为从“硬刚”到“认怂”。创始人贾国龙坦言曾连续40天依靠安眠药入睡,如果再选择一次,坚决不硬刚。“我认错,我向顾客认错,我向员工认错,也向我自己认错……以后不再硬刚,也不再搞个人IP,退回实实在在做事。”
他还透露:“我们的客单价是75元左右,较之前降了20%,已降价的菜品不会再涨价,是长期的。”这种调整是否能从根本上修复消费者对品牌的信任,当然需要时间观望,但至少在实际的动作层面,西贝已释放出清晰的纠偏信号:内部对门店服务、人力配置及儿童餐体系进行了重新梳理。
事实上,在这股舆论风波前后,我们似乎能瞥见西贝的“不变”——“笨拙的实在”。比如“老板闷声不画饼,吭哧吭哧给服务员发上万月薪”这一现象,在当下的就业环境下成了一种托底力量。据12月28日西贝员工在社交媒体上纷纷晒出的“送400多元枕头”的视频,贝爱公益给员工宿舍全面升级,请了心理老师,开启“西贝深度睡眠计划”。
这看起来很“笨”的功夫,甚至有点不对路。在资本看来,给员工买好枕头不如多投广告,但这种“反效率”的操作,却在社交平台上垒出了一层信任:“这公司对自家员工还行”。这届打工人的诉求很直白:少点饼,多点钱;少点虚的,多点实的。西贝恰好踩中了这股“打工人共情经济”的风口。放眼国内其他企业,其实很少有老板因外部舆情对员工道歉,而贾国龙这次认错的对象除了顾客,还有员工。
现在的消费者,学会了用打工人的眼睛审视一切品牌。画饼?不好意思,免疫了。
这也意味着,商业到了该“去油腻”的时候。未来的品牌溢价,不来自包装多精美,而来自够透明、够实在的利益分配。老板少吹牛、多给钱,才是服务业口碑最硬的底层逻辑。员工有尊严,才能把尊严感传递给顾客。
西贝这次“转弯”,给行业提了个醒:如果你不知道怎么跟顾客沟通,如果你没法左右舆情,那起码坚守住底线——对你的员工好一点,这才是最厚实的口碑之底。品牌好感的重建,始于它不再试图“教顾客做事”,而是开始踏实地“帮员工过好生活”。
