本文来自微信公众号: 诗翰 ,作者:卢诗翰的赞赏小号
看大家都在聊西贝,我也上点干货
西贝的问题不是要不要公关的问题,而是他需要非常典型的前置性公关。
这一块服务在国内基本是绝迹的,国内的公关普遍属于危机公关,也就是危机发生以后,事后打补丁,应对舆情类型的。
那什么叫前置性公关呢?
经典案例就是可口可乐对于糖分危害性的前置研究。
2015年,有人发现,可口可乐赞助了大量科研机构运动机构,干什么呢?研究运动和肥胖的关联。
看起来和可口可乐八竿子打不着对不对?
给你们理一下逻辑
首先,是伴随着这些年营养学的发展,越来越多研究发现,过量的糖和脂肪,对身体健康有危害,会造成过度肥胖,脂肪肝等问题。这属于实打实的科研结果,你掩盖不了的。
而可口可乐汽水,大家又都知道,属于非常典型的含糖饮料,这也是全世界都知道,你瞒不住的。
结合到一块,很容易推导出一个结论,喝可乐不健康,对不对,
对于一款畅销世界的饮料来说,这无异于灭顶之灾。到时候媒体一渲染,什么含糖饮料的危害,肥宅快乐水不快乐啦,基本上一星期热搜下不来。
按一般人思路,可口可乐是不是应该质疑科研结果,或者直接下场辩论什么含糖量问题呢?
不,他没有,他清晰的知道,你不能和大众认知对着干
所以他的思路是什么?赞助另一个方向,运动层面的科研。
他赞助了很多运动科研项目,得到了一个结论,
——当前大众日益严重的肥胖问题,核心是缺乏运动,和你正在喝的含糖饮料关系不大
这个结论的高明之处就在于,他也对。
只要你动的多了,消耗够了,确实哪怕喝可乐吃炸鸡也胖不到哪去。
其实本质就是肥胖问题,这个锅要往哪甩,你可以往含糖饮料上甩,可乐喝多了肥胖,也可以往脂肪上甩,你炸鸡吃多了胖,还可以往运动上甩,你动的少了。
而可口可乐的高明之处就在于,没有正面接团,和大家辩论什么我的饮料含糖量不高,我的糖不是普通的糖,而是侧面迂回,直接去科普运动的重要性,你别管可乐不可乐,只要你运动多了就不用担心肥胖了。
听起来是不是很简单?
但关键就在这里了,可口可乐并不是问题炸雷了,舆情爆炸了,才火急火燎的跑去搞危机公关,科普运动重要性的。
炸雷的时候再指责大众不运动肥胖,这属于火上浇油。
纽约时报他们发现,可口可乐在三十多年前就开始下功夫了,现代营养学什么时候起步的?美国营养学会是1934年成立的。英国生理学家约翰·尤德金1972年指出糖对肥胖的危害。
也就是可口可乐在几十年前营养学界刚刚关注到糖危害性,大众完全没有认知,甚至学界观点都未必明确的时候,他们就知道这件事,并且做出应对了。从推动运动减肥,到准备无糖可乐,人家早就准备好了。
时刻关注学术界前沿发展,提早做出各种形式应对,并且绝对不和大众认知对着干,而是顺着干
绝对不要去和大家辩论什么吃糖不会胖,你直接科普运动有利健康就得了,这个结论是肯定没错的,也有利大众健康。放之四海都是没问题的。
什么叫世界巨头,这就叫世界巨头。
西贝的问题,某种意义上很像
贾国龙觉得西贝不需要公关,这个底气其实是有的,
到目前为止,西贝被打这么惨,但是并没有哪家同行出来拉踩,甚至还有不少支援的。
实体服务店坐拥大量店员,舆论又是全程逆风,但目前还没哪个店员出来怒斥薪资待遇的
又是后厨直播又是店员采访,来回整了这么多节目,西兰花梗都做成表情包了,但真涉及食品卫生安全的好像也没有
简而言之就是,其实西贝的牌面非常好,硬实力确实还行,这给了他们一种错觉,我非常强,绝对经得起大众考验。但他们忘了一个点,最关键的一点,大家也都清楚,那就是预制菜问题。
真真正正的阿克琉斯之踵
预制菜的问题在哪里
在于这个问题根本就讲不清
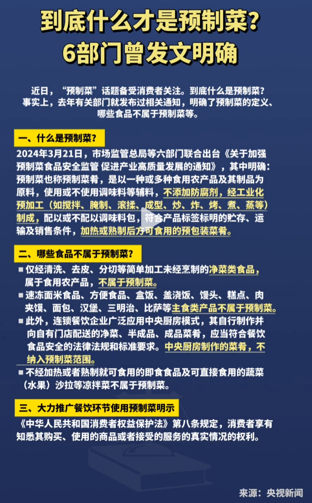
我去年9月就提了,讨论预制菜,那我们首先要定义一下预制菜,请问谁来定义?
但中间这些,冷冻牛排冷冻羊排给你煮熟了做上来的,算预制菜吗?
一千个人一千种算法,你说不清啊,这要辩论到什么时候?
有人说国家标准,其实国家标准已经很有利西贝了,你们去看一下,国家的预制菜标准,
连锁餐饮门店使用自己制作的半成品菜肴,中央厨房做出来的,不算预制菜。

所以西贝信心很足啊,我符合标准,所以我不是预制菜
问题是国家这个标准,大众不认啊,和大众传统认知有差异啊,对不对
预制菜有好几个标准,大众认知标准,有国家标准,
西贝觉得自己不算预制菜,因为中央厨房符合国家那个定义,所以他拼了命的想拗大众认知,想让大众意识到,这不是预制菜
这种属于顶风作案,顶着逆风给大众上课,属于不可能完成的任务,
你直接切割不就完了
你就不要去聊预制菜,大众认知里的预制菜是外卖调料包,你直接就说我不是那种预制菜,我是半成品中央厨房,连锁店质量过关就得了。复读一百遍中央厨房,比给大众上课靠谱多了。
很少有人真的认为,西贝那些羊肉是现杀的吧,都知道是冷冻的啊,所以这块其实没什么好辩的啊。
这个背后又涉及到什么问题?
就是西贝对于自己的潜在危机,完全没有准备
可口可乐很早就意识到,学术界前沿关于糖的研究可能会摧毁可乐帝国,所以几十年前就早做准备。
西贝的问题,不说过去吧,我认为前年辛吉飞科技与狠活的时候,已经是老天在提醒了,
那时很多人就发现,大众对于食品这块的认知标准,和行业内是存在差异的。行业内觉得达标的,大众觉得有问题,关注网上舆论的应该都意识到了。
西贝那时也应该意识到,大众认知里的预制菜,和国家那个标准是存在差异的,所以要早做准备了。
这种局换可口可乐来,都要笑死,国家标准有利于你,这什么顺风局?你还扯什么犊子?
直接找一堆媒体博主无限科普国家标准,宣传中央厨房的差异性
从2024年开始宣传这个,科普这块信息,今天绝不会这么被动
但西贝没意识到,他可能觉得国标在那里,大众就会自然的知道
不,大众不知道,甚至还不接受,国家也没有义务去宣传,国家又不是广告公司,所以谁有义务宣传?谁收益谁宣传,谁干餐饮,谁负责宣传,对不对?
这个信息就应该你自己去科普啊,不然指望谁?
这个难度已经比可口可乐公司低多了,你直接复读国标,谁能反驳?
再退一步,既做不到可口可乐那样提前几十年防患于未然,也做不到顺着国标提前科普,这些前置公关都做不到。
那对潜在问题重视,这个也不过分吧
餐饮行业对预制菜这个问题,应该提前知道这个是雷
只要有人提预制菜,直接默认一级警报舆情应对,而不是啥准备没有就一头撞上去。
还是可口可乐的案例,可口可乐在之前过年的时候,拍过一组年夜饭的照片。
熟悉国内舆情的应该都知道,这几年年夜饭话题,属于赎罪券高发期。
你放妈妈做菜,那就是加深女性做家务的刻板印象,是歧视女性
你放爸爸做菜,那就是忽视女性日常做家务的付出,也是歧视女性
反正只要涉及年夜饭,人家就会打压迫牌,你百分百被冲
那可口可乐是怎么做的呢?人家提前预判了这个问题,所以特意拍了一整套,既有爸爸做菜也有妈妈做菜。
为什么人家是世界巨头,现在明白了吧,不是光满世界砸钱打广告就行的
人家对于潜在问题的准备是非常充分的,哪怕不想和你辩论谁做饭有没有压迫的问题,
但挨打准备早就做足了,提前预判了所有可能的出拳点。
不是说一定要问题暴雷了拼命删帖或者沉默应对那种才叫公关
提前预知问题,并早做准备,哪怕就是心理上做预防,一样是公关
国内公司,目前很多还处于不愿正视问题层面,
很多问题是需要面对需要解决的,而不是放那里就会自动消失的。
要在阳光灿烂的时候修屋顶
