本文来自微信公众号: 有马体育 ,作者:码哥
今天故事的主题是
「WNBA里程碑式协议」
从伟大的比利·简·金一怒之下与当时男子网坛的老登鲍比·里格斯大战三百回合,在美国公开赛上赢得男女球员同工同酬的历史性胜利开始,来自美国的女子体育团队及其明星们,就一直是照亮人类的光。
她们在性别平权、反歧视、对抗不公正等公共议题上,以其启蒙性与进步性,成为当仁不让的领导者,不是坐而论道,而是身体力行,全世界的女运动员、弱势群体和被欺压的人,都受惠于她们的正直与勇气。
最新的成果是,当地时间3月21日,代表WNBA全体球员的球员工会(WNBPA)与国家女子篮球联盟正式公布了双方达成的7年新劳资协议(2026-2032)。
在这份里程碑式的协议背后,是一个群体——WNBA的球员们、一个组织——球员工会(WNBPA)和一个人——布里安娜·斯图尔特——的故事。

01
巨星们不用炒更赚家用了
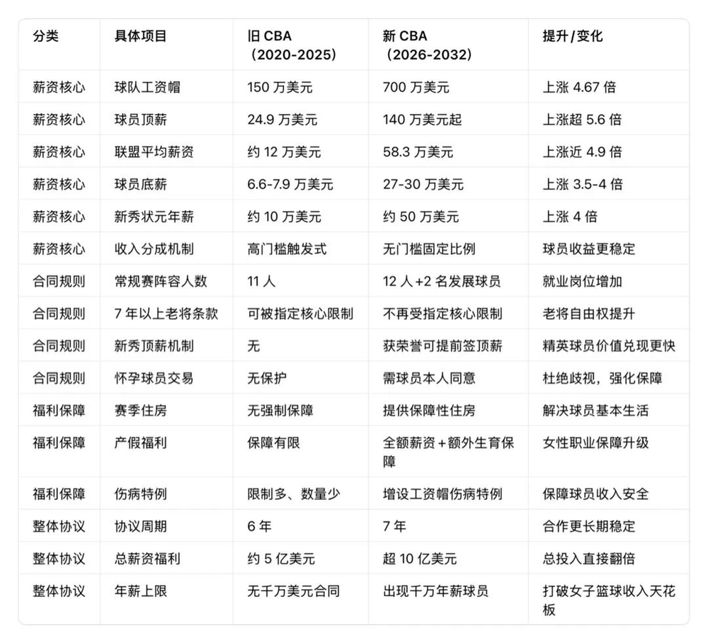
这个划时代的协议的要点包括:球员享有占WNBA总收入20%的固定分成,球队工资帽由150万美元上涨到700万美元,球员平均年薪由约12万美元增加到约60万美元,顶薪由25万美元大幅提高到140万美元起(2032年预计超过240万美元),底薪由60000多美元大幅提高到近30万美元,全面提升球员在住房、医疗、差旅、生育、养老及伤病保险等方面的保障。
新框架下,WNBA的球员们再也不用在休赛期满世界打零工,哪怕布里安娜·斯图尔特这样的超级巨星也要跑到上海女篮来炒更赚家用的日子一去不复返了,无论是老一代的阿贾·威尔逊、凯尔西·普拉姆,还是新生代的佩吉·布克斯、凯特琳·克拉克,或者作为轮换角色的李月汝。
布克斯和克拉克分别是去年和前年的状元秀,人气爆棚,堪称票房炸弹,然而在旧的劳资协议内,她们的状元新秀约只得80000美元年薪,而新约达到了50万美元,并且有希望在2028年前就触发顶薪条款。
为了这一天,WNBA劳资双方从3月10日开始,在纽约朗廷酒店你来我往了整整100个小时,终于在3月18日原则性通过新协议,从而以一个双赢的光明前景避免了WNBPA根据球员授权发起罢工,停摆联赛的双输局面。
而在此之前,由内米·奥古米克(工会主席,洛杉矶火花)、斯图尔特(工会副主席,纽约自由人)、普拉姆(工会第一副主席,拉斯维加斯王牌)、阿莉莎·克拉克(工会副主席,华盛顿神秘人)、布里安娜·特纳(工会财务主管,凤凰城水星)、纳菲莎·科利尔(工会执委,明尼苏达山猫)、科特尼·威廉姆斯(工会秘书,芝加哥天空)、特里·卡迈克尔-杰克逊(工会执行董事,唯一的全职专业人士高管)等组成的团队,已经与联盟进行了长达17个月的马拉松式谈判。
这是现代体育史上,女子运动员第一次通过集体谈判,实现与男子职业体育同框架的收入分成、劳动标准、职业保障与人格平等,WNBA从此不再是人们印象中需要NBA补贴的半职业半玩票体育,而是市场化、制度化和长期化的完全职业竞技体系。在女性专属议题上,新的CBA(Collective Bargaining Agreement)更是实现了前所未有的突破。
EssentiallySports为此写道:现代WNBA始于2026年斯图尔特领导的谈判,这场谈判留下的不是数据,而是制度、尊严和下一代的未来。

02
全心全意为球员服务的WNBPA
为全联盟15支球队(2026赛季)180余名球员打下这片江山的WNBPA,成立于1998年,是全球第一个职业女子体育工会。
从打出招牌那一天起,WNBPA即以全体球员的福祉为核心使命与第一要务:1999年4月30日,WNBPA与联盟签署了女性职业体育史上第一份集体谈判协议(CBA),在工资、休赛期医保、退休金、带薪产假等项目上赢得大幅增益;在2003年WNBA首次劳资冲突中,工会以罢工迫使联盟接受新CBA;2014年,在8年劳资协议中设置2019年跳出条款,为后续谈判打开通路;2020年,取得总薪资涨超50%的新CBA(至2027年);然后就是这份让球员们从传统意义的雇员变成联盟“增长合伙人”,众口称诵“历史性”的新协议。
WNBPA完全奉行球员自治的治理架构:最高权力机构是球员代表委员会,由每支球队各自选出两名球员代表组成,负责制定大政方针,负责选举产生执行委员会,负责批准CBA;执委会是常设领导机构,一般有九名成员,包括主席、第一副主席、副主席、财务主管兼秘书,其中主席与第一副主席任期四年,副主席等任期三年。现任第一副主席是巨星普拉姆,而超级巨星斯图尔特则是号召力最强的副主席;由一名执行董事带领的包括律师、运营、公关等专业人士的日常办事机构,全职打理谈判、法务、会员服务等事务。
在组织建设与发展中,最为人称道的是其advocacy,WNBPA将推动性别平等、反歧视、进步性与提升女子体育地位明确为组织的天赋使命。
WNBPA的运作模式可以描述为:一切权力来自于球员,一切决定必须经过球员同意,一切事项必须向球员公开。所以,当联盟提出的球员拿利润大头方案与工会提出的球员按总收入分成方案形成僵局,即使联盟第一次按旧协议规定拿出800万美元巨款供130多名球员分配,98%的球员仍然不为所动,坚持授权“组织上”在必要的时候行使罢工/停摆权。
可以说,是齐心协力的球员,克拉克、布克斯等新生代球星代表的WNBA美好前景,加上懂得妥协之美的劳资双方,加上后台老板亚当·萧华和满心“做多”WNBA的资本市场,携手走到了3月18日这个历史时刻。
从依靠NBA投喂到一个轮廓可见的商业帝国,从蔡崇信夫妇1500万美元收购纽约自由人队到13支球队总估值超过35亿美元……在创造历史的进程中,WNBPA就是传说中团结的工会,胜利的工会,继往开来的工会,是球员们真正的“娘家人”。
值得一提的是,WNBPA从创立起到每一次劳资交涉,都得到了NBA球员工会(NBPA)的全力支持,斯蒂芬·库里、勒布朗·詹姆斯等超级大腕在关键节点总能给女同事们以旗帜鲜明的声援。
NBA不登。
03
为什么是布里安娜·斯图尔特?
女子篮球史上最伟大的内线球员之一斯图尔特,全程参与了这场耗时长达17个月的艰苦谈判,被公认为谈判成功的“关键先生”。尽管WNBPA的主席是奥古米克,谈判总负责人是杰克逊,但斯图尔特实际上担当了球员方领袖、首席决策者、舆论核心和最终拍板人的总司令角色,
对,就是那个曾经短暂加入上海女篮,在WCBA打零工大杀四方赚外块养家糊口的总决赛MVP,就是那个经常牵着儿子和女儿出现在赛场上,从康涅狄格大学一路打到女子篮球最高领奖台的球队大姐大。
奥古米克说:Stew是我们在谈判桌上的精神支柱,没有她的坚持、她的视野、她把球员的真实生活带到谈判桌上,我们拿不到这份真正为女性量身定做的协议。
04
斯图尔特为什么能做到这一切?
因为她“有史以来”的巨星光芒,她向联盟所有的同事证明了:你不但可以当好妈妈,还可以照顾好家庭,更能拥有自我,同时依然是世界上最好的球员。
因为她本人就是不公平薪资待遇的苦主。对于斯图尔特来说,能够在这场谈判中始终保持不屈不挠的战斗力和进退有度的判断力,推动她取得最后胜利的,是一到休赛期就到处找赚钱机会的经历,是与同性伴侣玛塔·沙尔盖共同抚养两个孩子的压力。她以自身的道义本钱最大限度地调动了公众和舆论的共情与支持。
她是第一个对旧协议掀桌子并明确谈判方向的人,同为工会大将的普拉姆说:“Stew从一开始就定下了调子:我们要的不是涨一点工资,而是改变整个联盟的生存逻辑。她扛住了所有压力。”而斯图尔特本人一再强调:“我们要的不是施舍,是partnership(伙伴关系)。”“我们绝不妥协,直到我们拿到想要的一切——为所有的球员,也为未来的女孩们。”
在2025年全明星大赛中,斯图尔特发起统一行动,参赛球星全员穿着“Pay Us What You Owe Us(把欠我们的钱给还我们)”T恤的形象通过直播在公众眼前,劳资、纠纷从涨工资升级为女子体育平权运动。而在谈判无法取得进展时,她推动工会全票通过罢工授权,迫使联盟回到谈判桌前并大幅提高报价。而在“赛季存亡截止日”仅剩6天,谈判再次陷入停滞,球员们普遍表示不满之际,她与普拉姆联名致信执行董事杰克逊,要求球员全面参与决策,获取完整财务数据,“我们没有在谈判桌获得应有的席位,这就是进展缓慢的核心原因”,进而彻底接管谈判主导权,大大加速时间表。
在联盟设置为最后期限,“否则赛季推迟”的3月10日,斯图尔特坐镇朗廷酒店,与联盟总裁凯茜·恩格波特及老板吴明华(蔡崇信夫人)针锋相对,强硬拒绝联盟“按净利润分成”的笼络性虚招,表示“没有总收入分成,就没有协议,我们接受赛季推迟”。100多个小时的唇枪舌剑之后,联盟接受现实,同意球员享有总收入的20%。虽然不及工会要求的30%,但斯图尔特是懂得必要的妥协的领导者,她拍板接受了这个保有未来的新方案。
她发起并作为主要股东,普拉姆、布克斯、安吉尔·里斯、卡梅隆·布林克等人气球星共同参加的,在WNBA间歇期进行的unrivaled三对三联赛已经取得巨大成功,联盟不得不正视有后路可退的球员们。
斯图尔特以决心、智慧、勇气和毅力为球员们带来了成功。
就像工会同事娜塔莎·克劳德说的:她把自己的人生——母亲、养家、打零工、身体与尊严,全部变成了筹码,这不是球星谈判,是一个女人为所有女人谈判。
而新协议中堪称全球标杆的孕期与育儿保障,以及覆盖家属的全额医保,每一个关怀备至的细节,都体现出斯图尔特等“全女班”WNBPA谈判团队成员的切肤之痛,她们是在自己作为女运动员的人生体验里谈出这份洋溢着女性主义理想的超级协议的。
在领导WNBPA取得这个史诗般的新协议前,斯图尔特率领纽约自由人赢得2025赛季总决赛冠军,但意外失去MVP荣誉,因此未能追平“一生之敌”阿贾·威尔逊的三座奖杯,尽管斯图尔特本人风轻云淡,主动表示获奖的队友约内斯库配得上,球迷和媒体仍然纷纷为她鸣不平。但在3月21日之后,没有人再在意斯图尔特是否少一个MVP了,因为这位身高1.93米的全能球星已经以其2.16米的惊人臂展触摸到了历史的新高度。
ESPN评论:斯图尔特已经奠定了自己的历史地位——她不仅是WNBA史上最伟大的球员之一,更是女子体育领域具有变革意义的历史级领袖。
体育画报评论:17个月里,斯图尔特从全明星,升格为女子体育劳工正义的标志性人物。
CNBC评论:斯图尔特在这份新协议中取得的成就,在职业体育史上前所未有。她是划时代的领袖,重新定义了女性运动员可以争取什么,能够实现什么。
VOGUE评论:她不只为得分而战,她为尊严、育儿、医疗、养老而战,斯图尔特是体育女性新时代的面孔。
斯图尔特以其卓越的工作与恢宏的格局重新定义了女子职业篮球,她与比利·简·金站到了同样的历史等高线上。

虽然WNBA在可见的将来几乎不可能达到NBA的盈利能力,但在新协议规范的2026赛季,毕业于斯坦福大学的洛杉矶火花队的漂亮内线布林克已经可以骄傲地告诉她的教兄库里:我们是在同样的游戏规则与分配机制下,从事同样的职业篮球运动,I love this game。
但是在欧洲,从事职业篮球运动的姑娘们还很难毫无负担地说“I love this game”。欧洲篮球联赛还在通向盈亏平衡的漫长征程中,男篮依附于足球俱乐部,女篮依附于男篮和足球俱乐部,他们没有既美国同行的自由市场环境,也没有美国同行的强势球员工会。同样亏损,但女球员的平均薪资刚刚达到男球员的十分之一,很难想象,如此显而易见的不公,会发生在人们印象中比美国“觉醒”更早、“进步”更快的欧洲。
不只是欧洲,在日本,在韩国,以及其他一切能够以“现代”名之的国度,当美国同行的成功外溢到每一个足以沐浴到WNBPA抗争光芒的地方,世界各地的女牛马们必然会意识到:难道我们缺的是公道与反歧视吗?No,我们最紧缺的其实是WNBPA这样的工会,尤其是斯图尔特这样的斗士。
然而,就像50多年前,金夫人痛击里格斯,为网球运动的男女平权打开通路,进而为全世界的女子网球选手带来公平的报酬与人格的尊严,WNBA在2026年春天这波高贵的劳资互动,最终必将惠及普天之下所有女性。
在这个小登满地走,中登不以为耻,老登油腻暧昧的乱世,甚至某些人称大V的登峰造极的直男癌晚期患者公然排泻出“婚内强奸不算强奸”这样的逆天谬论却能逃过天打雷劈时,“永恒的女性引领人类上升”这句至理名言的含金量还在上升。
看吧,斯图尔特、普拉姆、奥古米克、克拉克、特纳、科利尔、威廉姆斯……这些足够铭刻于人类进化史的闪亮名字。
